WARNING:
JavaScript is turned OFF. None of the links on this concept map will
work until it is reactivated.
If you need help turning JavaScript On, click here.
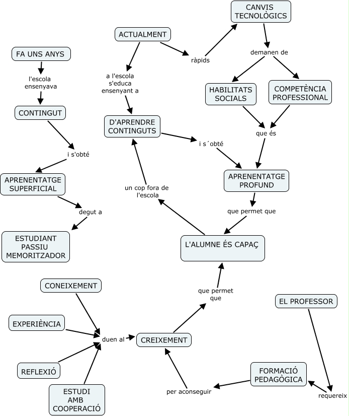
Este Cmap, tiene información relacionada con: Raons per canviar la forma d´ensenyar.cmap, FA UNS ANYS l'escola ensenyava CONTINGUT, CREIXEMENT que permet que L'ALUMNE ÉS CAPAÇ, EXPERIÈNCIA duen al CREIXEMENT, FORMACIÓ PEDAGÒGICA per aconseguir CREIXEMENT, CANVIS TECNOLÒGICS demanen de COMPETÈNCIA PROFESSIONAL, ACTUALMENT a l'escola s'educa ensenyant a D'APRENDRE CONTINGUTS, HABILITATS SOCIALS que és APRENENTATGE PROFUND, APRENENTATGE PROFUND que permet que L'ALUMNE ÉS CAPAÇ, CONTINGUT i s'obté APRENENTATGE SUPERFICIAL, APRENENTATGE SUPERFICIAL degut a ESTUDIANT PASSIU MEMORITZADOR, COMPETÈNCIA PROFESSIONAL que és APRENENTATGE PROFUND, ESTUDI AMB COOPERACIÓ duen al CREIXEMENT, CONEIXEMENT duen al CREIXEMENT, D'APRENDRE CONTINGUTS i s´obté APRENENTATGE PROFUND, CANVIS TECNOLÒGICS demanen de HABILITATS SOCIALS, L'ALUMNE ÉS CAPAÇ un cop fora de l'escola D'APRENDRE CONTINGUTS, EL PROFESSOR requereix FORMACIÓ PEDAGÒGICA, ACTUALMENT ràpids CANVIS TECNOLÒGICS, REFLEXIÓ duen al CREIXEMENT