WARNING:
JavaScript is turned OFF. None of the links on this concept map will
work until it is reactivated.
If you need help turning JavaScript On, click here.
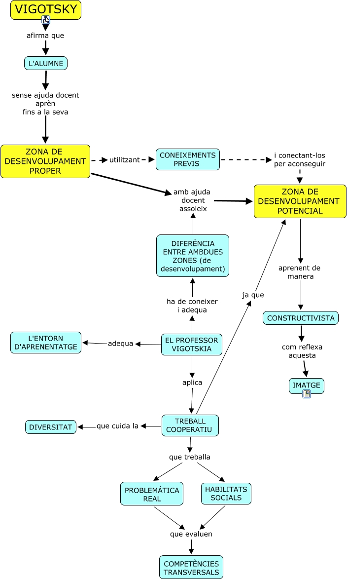
Este Cmap, tiene información relacionada con: CMAP L'aprenentatge segons Vigotsky, CONSTRUCTIVISTA com reflexa aquesta IMATGE, CONEIXEMENTS PREVIS i conectant-los per aconseguir ZONA DE DESENVOLUPAMENT POTENCIAL, DIFERÈNCIA ENTRE AMBDUES ZONES (de desenvolupament) amb ajuda docent assoleix ZONA DE DESENVOLUPAMENT POTENCIAL, VIGOTSKY afirma que L'ALUMNE, ZONA DE DESENVOLUPAMENT POTENCIAL aprenent de manera CONSTRUCTIVISTA, HABILITATS SOCIALS que evaluen COMPETÈNCIES TRANSVERSALS, L'ALUMNE sense ajuda docent aprèn fins a la seva ZONA DE DESENVOLUPAMENT PROPER, ZONA DE DESENVOLUPAMENT PROPER utilitzant CONEIXEMENTS PREVIS, EL PROFESSOR VIGOTSKIA ha de coneixer i adequa DIFERÈNCIA ENTRE AMBDUES ZONES (de desenvolupament), TREBALL COOPERATIU que treballa HABILITATS SOCIALS, EL PROFESSOR VIGOTSKIA adequa L'ENTORN D'APRENENTATGE, TREBALL COOPERATIU que treballa PROBLEMÀTICA REAL, EL PROFESSOR VIGOTSKIA aplica TREBALL COOPERATIU, TREBALL COOPERATIU que cuida la DIVERSITAT, PROBLEMÀTICA REAL que evaluen COMPETÈNCIES TRANSVERSALS, ZONA DE DESENVOLUPAMENT PROPER amb ajuda docent assoleix ZONA DE DESENVOLUPAMENT POTENCIAL, TREBALL COOPERATIU ja que ZONA DE DESENVOLUPAMENT POTENCIAL