WARNING:
JavaScript is turned OFF. None of the links on this concept map will
work until it is reactivated.
If you need help turning JavaScript On, click here.
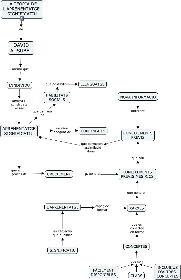
Este Cmap, tiene información relacionada con: Perspectiva aubeliana del aprenentatge, XARXES que generen CONEIXEMENTS PREVIS MÉS RICS, L'APRENENTATGE capaç de formar XARXES, APRENENTATGE SIGNIFICATIU que en un procés de CREIXEMENT, SIGNIFICATIU es l'adjectiu que qualifica L'APRENENTATGE, L'INDIVIDU genera i construeix el seu APRENENTATGE SIGNIFICATIU, CONEIXEMENTS PREVIS MÉS RICS que són CONEIXEMENTS PREVIS, APRENENTATGE SIGNIFICATIU que demana de HABILITATS SOCIALS, APRENENTATGE SIGNIFICATIU un nivell adequat de CONTINGUTS, HABILITATS SOCIALS que possibiliten LLENGUATGE, CONCEPTES que es conecten en forma XARXES, NOVA INFORMACIÓ utilitzant CONEIXEMENTS PREVIS, INCLUSIUS D'ALTRES CONCEPTES que són CONCEPTES, FÀCILMENT DISPONIBLES que són CONCEPTES, CONEIXEMENTS PREVIS que permeten l'assimilació donen APRENENTATGE SIGNIFICATIU, CREIXEMENT genera CONEIXEMENTS PREVIS MÉS RICS, CLARS que són CONCEPTES, LA TEORIA DE L'APRENENTATGE SIGNIFICATIU de DAVID AUSUBEL, DAVID AUSUBEL afirma que L'INDIVIDU