WARNING:
JavaScript is turned OFF. None of the links on this concept map will
work until it is reactivated.
If you need help turning JavaScript On, click here.
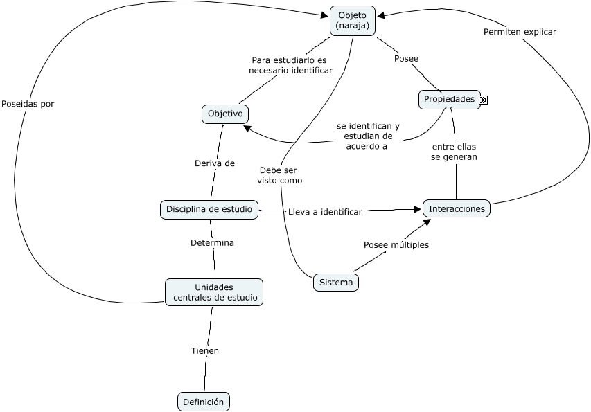
Este Cmap, tiene información relacionada con: naranja, Objeto (naraja) Posee Propiedades, Objeto (naraja) Debe ser visto como Sistema, Disciplina de estudio Determina Unidades centrales de estudio, Propiedades Por ejemplo Contexto, Propiedades Por ejemplo Propiedades Físicas, Propiedades Por ejemplo Desarrollo, Propiedades se identifican y estudian de acuerdo a Objetivo, Sistema Posee múltiples Interacciones, Unidades centrales de estudio Tienen Definición, Unidades centrales de estudio Poseidas por Objeto (naraja), Propiedades entre ellas se generan Interacciones, Objetivo Deriva de Disciplina de estudio, Interacciones Permiten explicar Objeto (naraja), Objeto (naraja) Para estudiarlo es necesario identificar Objetivo, Propiedades Por ejemplo Desarrollo, Disciplina de estudio Lleva a identificar Interacciones, Propiedades Por ejemplo Propiedades Químicas