WARNING:
JavaScript is turned OFF. None of the links on this concept map will
work until it is reactivated.
If you need help turning JavaScript On, click here.
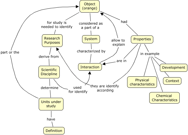
Este Cmap, tiene información relacionada con: naranja ingles, Properties in example Chemical Characteristics, Scientific Discipline determine Units under study, Object (orange) considered as a part of a System, Properties they are identify according Research Purposes, Object (orange) had Properties, Properties are in Interaction, Properties in example Context, Properties in example Development, Properties in example Physical characteristics, System characterized by Interaction, Research Purposes derive from Scientific Discipline, Units under study part or the Object (orange), Units under study have Definition, Object (orange) for study is needed to identify Research Purposes, Interaction allow to explain Object (orange), Scientific Discipline used for identify Interaction