WARNING:
JavaScript is turned OFF. None of the links on this concept map will
work until it is reactivated.
If you need help turning JavaScript On, click here.
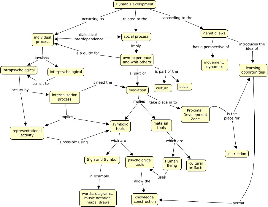
Este Cmap, tiene información relacionada con: Ilustracion Desarrollo Humano INGLES, Human Development according to the genetic laws, psychological tools allow the knowledge construction, own experience and whit others is part of mediation, mediation implies material tools, symbolic tools wich are psychological tools, material tools which are Human Being, Sign and Symbol in example words, diagrams, music notation, maps, draws, Proximal Development Zone is the place for instruction, learning opportunities permit knowledge construction, individual process involves intrapsychological, genetic laws has a perspective of movement, dynamics, internalization process implies symbolic tools, mediation implies symbolic tools, Human Being uses psychological tools, own experience and whit others is part of the cultural, mediation take place in to Proximal Development Zone, internalization process implies representational activity, representational activity is possible using symbolic tools, internalization process it need the mediation, own experience and whit others is part of the social