WARNING:
JavaScript is turned OFF. None of the links on this concept map will
work until it is reactivated.
If you need help turning JavaScript On, click here.
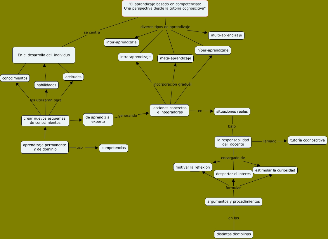
Este Cmap, tiene información relacionada con: el aprendizaje basado en competencias, la responsabilidad del docente llamado tutoría cognoscitiva, la responsabilidad del docente encargado de despertar el interes, de aprendiz a experto generando acciones concretas e integradoras, crear nuevos esquemas de conocimientos los utilizaran para habilidades, argumentos y procedimientos formular despertar el interes, la responsabilidad del docente encargado de estimular la curiosidad, En el desarrollo del individuo ???? actitudes, aprendizaje permanente y de dominio uso competencias, acciones concretas e integradoras intra-aprendizaje, situaciones reales bajo la responsabilidad del docente, acciones concretas e integradoras híper-aprendizaje, crear nuevos esquemas de conocimientos conocimientos, crear nuevos esquemas de conocimientos actitudes, "El aprendizaje basado en competencias: Una perspectiva desde la tutoría cognoscitiva" diveros tipos de aprendizaje híper-aprendizaje, "El aprendizaje basado en competencias: Una perspectiva desde la tutoría cognoscitiva" diveros tipos de aprendizaje multi-aprendizaje, "El aprendizaje basado en competencias: Una perspectiva desde la tutoría cognoscitiva" diveros tipos de aprendizaje meta-aprendizaje, "El aprendizaje basado en competencias: Una perspectiva desde la tutoría cognoscitiva" se centra En el desarrollo del individuo, crear nuevos esquemas de conocimientos ???? de aprendiz a experto, En el desarrollo del individuo ???? conocimientos, "El aprendizaje basado en competencias: Una perspectiva desde la tutoría cognoscitiva" diveros tipos de aprendizaje intra-aprendizaje