WARNING:
JavaScript is turned OFF. None of the links on this concept map will
work until it is reactivated.
If you need help turning JavaScript On, click here.
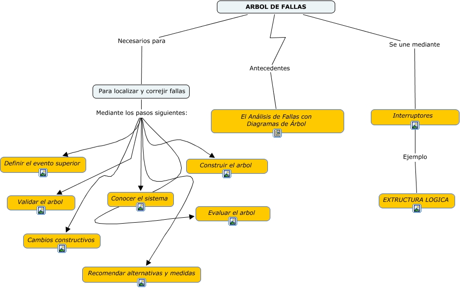
Este Cmap, tiene información relacionada con: conocer el sistema, El Análisis de Fallas con Diagramas de Árbol Antecedentes ARBOL DE FALLAS, ARBOL DE FALLAS Necesarios para Para localizar y correjir fallas, Para localizar y correjir fallas Mediante los pasos siguientes: Validar el arbol, ARBOL DE FALLAS Se une mediante Interruptores, Para localizar y correjir fallas Mediante los pasos siguientes: Conocer el sistema, Para localizar y correjir fallas Mediante los pasos siguientes: Recomendar alternativas y medidas, Para localizar y correjir fallas Mediante los pasos siguientes: Cambios constructivos, Para localizar y correjir fallas Mediante los pasos siguientes: Definir el evento superior, Interruptores Ejemplo EXTRUCTURA LOGICA, Para localizar y correjir fallas Mediante los pasos siguientes: Evaluar el arbol, Para localizar y correjir fallas Mediante los pasos siguientes: Construir el arbol