WARNING:
JavaScript is turned OFF. None of the links on this concept map will
work until it is reactivated.
If you need help turning JavaScript On, click here.
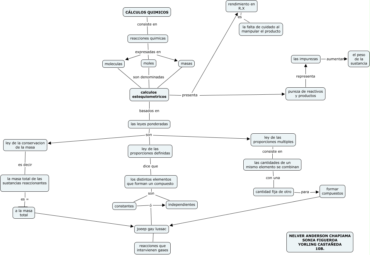
Este Cmap, tiene información relacionada con: estequiometria, ley de la conservacion de la masa es decir la masa total de las sustancias reaccionantes, las leyes ponderadas son ley de las proporciones multiples, formar compuestos ???? joeep gay lussac, masas ???? calculos estequiometricos, calculos estequiometricos presenta rendimiento en R.X, las leyes ponderadas son ley de la conservacion de la masa, calculos estequiometricos basados en las leyes ponderadas, joeep gay lussac ???? reacciones que intervienen gases, las leyes ponderadas son ley de las proporciones definidas, las impurezas aumentan el peso de la sustancia, reacciones quimicas expresadas en moles, las cantidades de un mismo elemento se combinan con una cantidad fija de otro, pureza de reactivos y productos representa las impurezas, ley de las proporciones definidas dice que los distintos elementos que forman un compuesto, los distintos elementos que forman un compuesto son constantes, CÁLCULOS QUIMICOS consiste en reacciones quimicas, a la masa total ???? ????, calculos estequiometricos presenta pureza de reactivos y productos, reacciones quimicas expresadas en masas, la masa total de las sustancias reaccionantes es = a la masa total