WARNING:
JavaScript is turned OFF. None of the links on this concept map will
work until it is reactivated.
If you need help turning JavaScript On, click here.
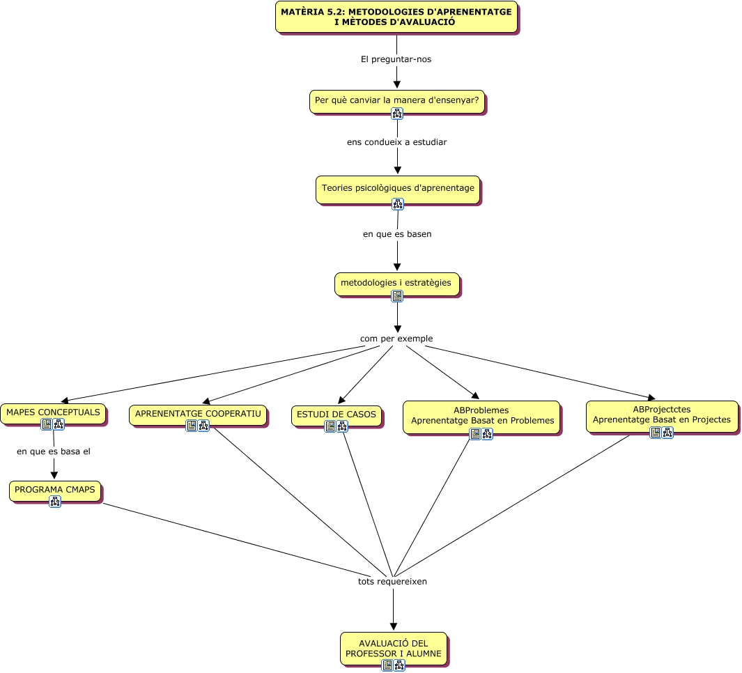
Este Cmap, tiene información relacionada con: CMAPS_materia 5_2_grupo9, ABProblemes Aprenentatge Basat en Problemes tots requereixen AVALUACIÓ DEL PROFESSOR I ALUMNE, MAPES CONCEPTUALS en que es basa el PROGRAMA CMAPS, Teories psicològiques d'aprenentage en que es basen metodologies i estratègies, metodologies i estratègies com per exemple APRENENTATGE COOPERATIU, APRENENTATGE COOPERATIU tots requereixen AVALUACIÓ DEL PROFESSOR I ALUMNE, Per què canviar la manera d'ensenyar? ens condueix a estudiar Teories psicològiques d'aprenentage, PROGRAMA CMAPS tots requereixen AVALUACIÓ DEL PROFESSOR I ALUMNE, ESTUDI DE CASOS tots requereixen AVALUACIÓ DEL PROFESSOR I ALUMNE, metodologies i estratègies com per exemple MAPES CONCEPTUALS, metodologies i estratègies com per exemple ABProblemes Aprenentatge Basat en Problemes, ABProjectctes Aprenentatge Basat en Projectes tots requereixen AVALUACIÓ DEL PROFESSOR I ALUMNE, MATÈRIA 5.2: METODOLOGIES D'APRENENTATGE I MÈTODES D'AVALUACIÓ El preguntar-nos Per què canviar la manera d'ensenyar?, metodologies i estratègies com per exemple ABProjectctes Aprenentatge Basat en Projectes, metodologies i estratègies com per exemple ESTUDI DE CASOS