WARNING:
JavaScript is turned OFF. None of the links on this concept map will
work until it is reactivated.
If you need help turning JavaScript On, click here.
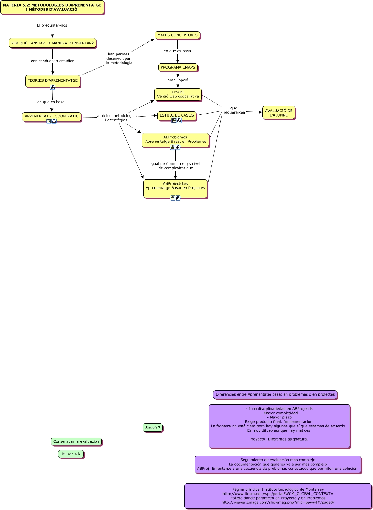
Este Cmap, tiene información relacionada con: CMAPS_materia 5_2_grupo9, ABProjectctes Aprenentatge Basat en Projectes que requereixen AVALUACIÓ DE L'ALUMNE, APRENENTATGE COOPERATIU amb les metodologies i estratègies: ABProjectctes Aprenentatge Basat en Projectes, CMAPS Versió web cooperativa que requereixen AVALUACIÓ DE L'ALUMNE, APRENENTATGE COOPERATIU amb les metodologies i estratègies: ESTUDI DE CASOS, MATÈRIA 5.2: METODOLOGIES D'APRENENTATGE I MÈTODES D'AVALUACIÓ El preguntar-nos PER QUÈ CANVIAR LA MANERA D'ENSENYAR?, ABProblemes Aprenentatge Basat en Problemes Igual però amb menys nivel de complexitat que ABProjectctes Aprenentatge Basat en Projectes, MAPES CONCEPTUALS en que es basa PROGRAMA CMAPS, ABProblemes Aprenentatge Basat en Problemes que requereixen AVALUACIÓ DE L'ALUMNE, APRENENTATGE COOPERATIU amb les metodologies i estratègies: CMAPS Versió web cooperativa, TEORIES D'APRENENTATGE en que es basa l' APRENENTATGE COOPERATIU, APRENENTATGE COOPERATIU amb les metodologies i estratègies: ABProblemes Aprenentatge Basat en Problemes, ESTUDI DE CASOS que requereixen AVALUACIÓ DE L'ALUMNE, PER QUÈ CANVIAR LA MANERA D'ENSENYAR? ens condueix a estudiar TEORIES D'APRENENTATGE, PROGRAMA CMAPS amb l'opció CMAPS Versió web cooperativa, TEORIES D'APRENENTATGE han permès desenvolupar la metodologia MAPES CONCEPTUALS