WARNING:
JavaScript is turned OFF. None of the links on this concept map will
work until it is reactivated.
If you need help turning JavaScript On, click here.
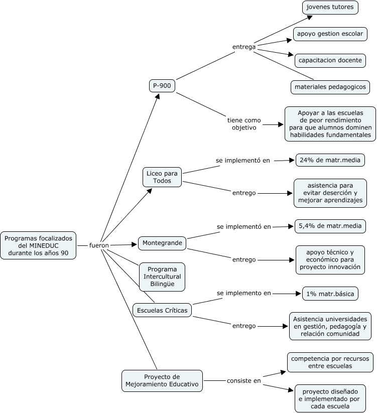
Este Cmap, tiene información relacionada con: Programas focalizados MINEDUC decada 90, Proyecto de Mejoramiento Educativo consiste en competencia por recursos entre escuelas, Programas focalizados del MINEDUC durante los años 90 fueron Montegrande, Programas focalizados del MINEDUC durante los años 90 fueron Escuelas Críticas, Programas focalizados del MINEDUC durante los años 90 fueron Liceo para Todos, Montegrande se implementó en 5,4% de matr.media, Escuelas Críticas se implemento en 1% matr.básica, Montegrande entrego apoyo técnico y económico para proyecto innovación, Liceo para Todos entrego asistencia para evitar deserción y mejorar aprendizajes, P-900 entrega materiales pedagogicos, P-900 entrega apoyo gestion escolar, P-900 tiene como objetivo Apoyar a las escuelas de peor rendimiento para que alumnos dominen habilidades fundamentales, Programas focalizados del MINEDUC durante los años 90 fueron P-900, Liceo para Todos se implementó en 24% de matr.media, Proyecto de Mejoramiento Educativo consiste en proyecto diseñado e implementado por cada escuela, Programas focalizados del MINEDUC durante los años 90 fueron Proyecto de Mejoramiento Educativo, P-900 entrega jovenes tutores, Escuelas Críticas entrego Asistencia universidades en gestión, pedagogía y relación comunidad, Programas focalizados del MINEDUC durante los años 90 fueron Programa Intercultural Bilingüe, P-900 entrega capacitacion docente