WARNING:
JavaScript is turned OFF. None of the links on this concept map will
work until it is reactivated.
If you need help turning JavaScript On, click here.
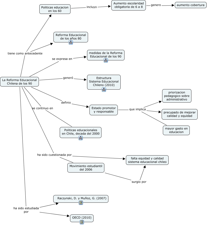
Este Cmap, tiene información relacionada con: La Reforma Educacional Chilena de los 90, Estado promotor y responsable que implica priorizacion pedagogico sobre administrativo, Estado promotor y responsable que implica mayor gasto en educacion, La Reforma Educacional Chilena de los 90 ha sido cuestionada por Movimiento estudiantil del 2006, La Reforma Educacional Chilena de los 90 ha sido estudiada por Raczynski, D. y Muñoz, G. (2007), Politicas educacion en los 60 incluyo Aumento escolaridad obligatoria de 6 a 8, La Reforma Educacional Chilena de los 90 generó Estructura Sistema Educacional Chileno (2010), Estado promotor y responsable que implica precupado de mejorar calidad y equidad, La Reforma Educacional Chilena de los 90 tiene como antecedente Reforma Educacional de los años 80, La Reforma Educacional Chilena de los 90 tiene como antecedente Politicas educacion en los 60, La Reforma Educacional Chilena de los 90 ha sido cuestionada por falta equidad y calidad sistema educacional chileo, Movimiento estudiantil del 2006 surgio por falta equidad y calidad sistema educacional chileo, La Reforma Educacional Chilena de los 90 ha sido estudiada por OECD (2010), La Reforma Educacional Chilena de los 90 definio Estado promotor y responsable, Aumento escolaridad obligatoria de 6 a 8 genero aumento cobertura, La Reforma Educacional Chilena de los 90 se continuo en Politicas educacionales en Chile, decada del 2000, La Reforma Educacional Chilena de los 90 se expresa en medidas de la Reforma Educacional de los 90