WARNING:
JavaScript is turned OFF. None of the links on this concept map will
work until it is reactivated.
If you need help turning JavaScript On, click here.
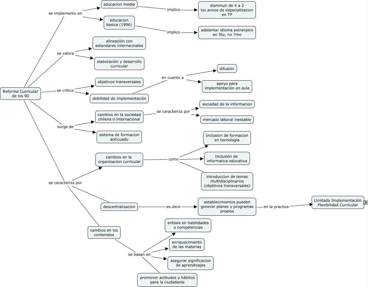
Este Cmap, tiene información relacionada con: Reforma Curricular Chilena, debilidad de implementación en cuanto a difusión, cambios en la sociedad chilena e internacional se caracteriza por sociedad de la informacion, educacion media implico disminuir de 4 a 2 los annos de especializacion en TP, Reforma Curricular de los 90 se valora alineación con estandares internacinales, cambios en la organizacion curricular como Inclusion de formacion en tecnologia, cambios en la organizacion curricular como introduccion de temas multidisciplinarios (objetivos transversales), Implementación limitada de flexibilidad curricular (14% con planes propios) debido a Falta formación docente, debilidad de implementación en cuanto a apoyo para implementación en aula, Reforma Curricular de los 90 se implemento en educacion media, Implementación limitada de flexibilidad curricular (14% con planes propios) debido a Falta iniciativa de MINEDUC para fomentar elaboración curricular propia, cambios en la sociedad chilena e internacional se caracteriza por mercado laboral inestable, Reforma Curricular de los 90 surge de sistema de formacion anticuado, cambios en los contenidos se basan en asegurar significacion de aprendizajes, Reforma Curricular de los 90 se caracteriza por descentralizacion, descentralizacion es decir establecimientos pueden generar planes y programas propios, Reforma Curricular de los 90 se valora elaboración y desarrollo curricular, cambios en los contenidos se basan en enriquecimiento de las materias, establecimientos pueden generar planes y programas propios en la practica Implementación limitada de flexibilidad curricular (14% con planes propios), Implementación limitada de flexibilidad curricular (14% con planes propios) debido a Falta instancias en establecimientos para diseño curricular, cambios en los contenidos se basan en enfasis en habilidades o competencias