WARNING:
JavaScript is turned OFF. None of the links on this concept map will
work until it is reactivated.
If you need help turning JavaScript On, click here.
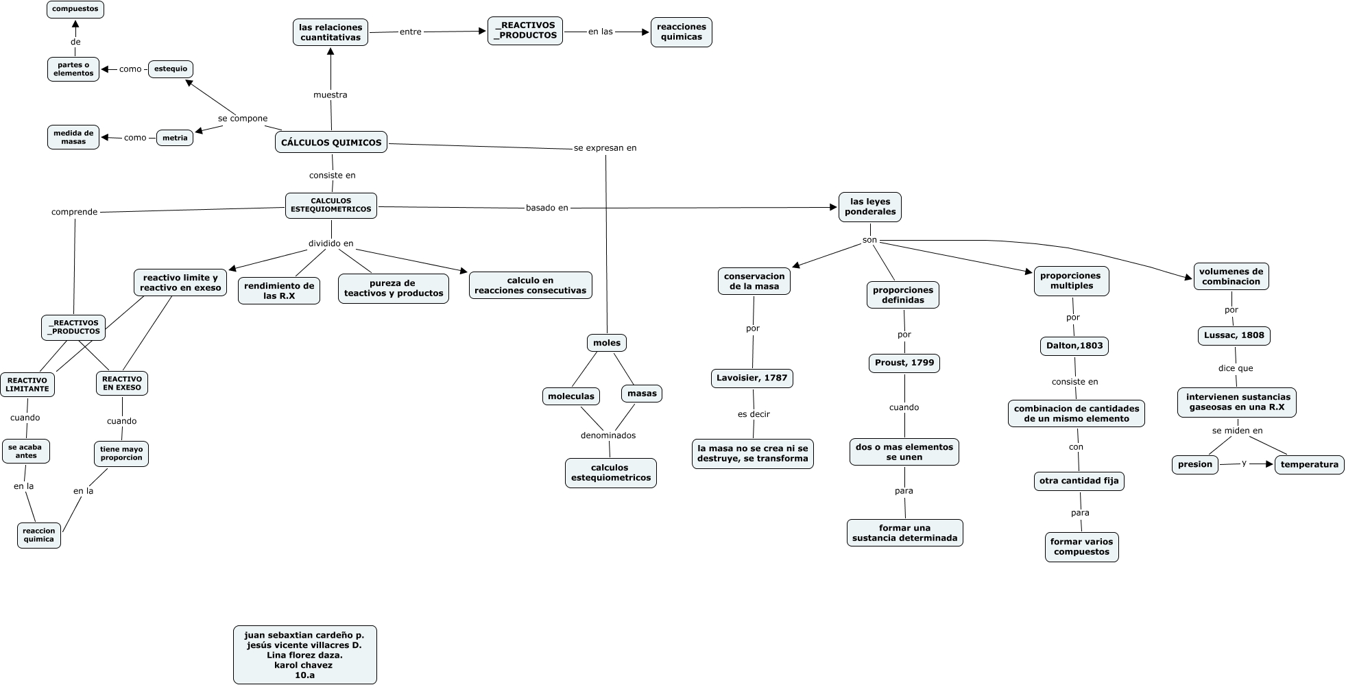
Este Cmap, tiene información relacionada con: calculos quimicos, las relaciones cuantitativas entre _REACTIVOS _PRODUCTOS, reactivo limite y reactivo en exeso ???? REACTIVO LIMITANTE, se acaba antes en la reaccion quimica, moleculas denominados calculos estequiometricos, Lavoisier, 1787 es decir la masa no se crea ni se destruye, se transforma, las leyes ponderales son proporciones multiples, Dalton,1803 consiste en combinacion de cantidades de un mismo elemento, CALCULOS ESTEQUIOMETRICOS dividido en pureza de teactivos y productos, conservacion de la masa por Lavoisier, 1787, presion y temperatura, las leyes ponderales son volumenes de combinacion, masas denominados calculos estequiometricos, intervienen sustancias gaseosas en una R.X se miden en temperatura, proporciones definidas por Proust, 1799, CÁLCULOS QUIMICOS se compone estequio, CALCULOS ESTEQUIOMETRICOS dividido en rendimiento de las R.X, intervienen sustancias gaseosas en una R.X se miden en presion, CÁLCULOS QUIMICOS se compone metria, CALCULOS ESTEQUIOMETRICOS dividido en calculo en reacciones consecutivas, _REACTIVOS _PRODUCTOS ???? REACTIVO EN EXESO