WARNING:
JavaScript is turned OFF. None of the links on this concept map will
work until it is reactivated.
If you need help turning JavaScript On, click here.
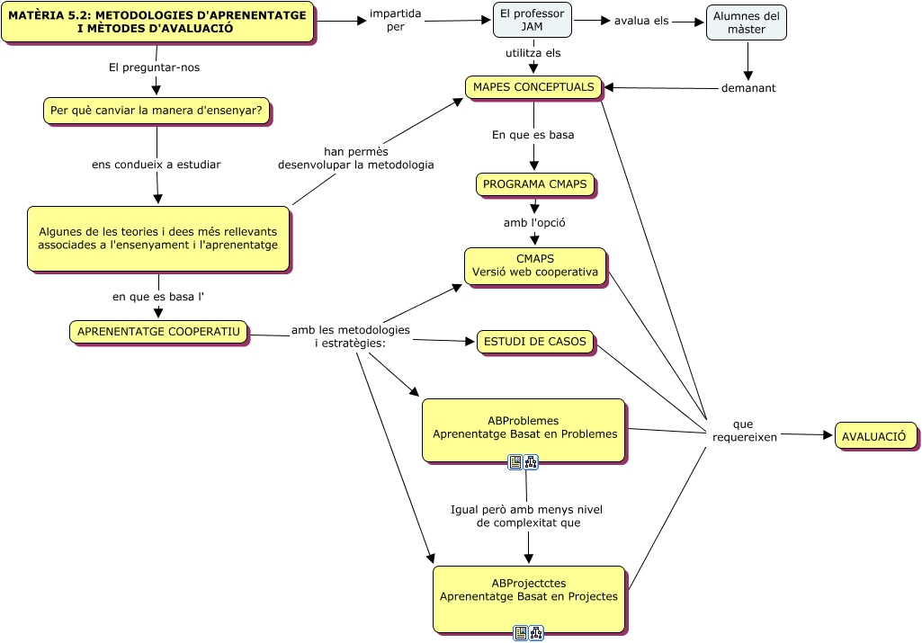
Este Cmap, tiene información relacionada con: General_materia_5_2_alberto, ABProjectctes Aprenentatge Basat en Projectes que requereixen AVALUACIÓ, APRENENTATGE COOPERATIU amb les metodologies i estratègies: ABProjectctes Aprenentatge Basat en Projectes, Alumnes del màster demanant MAPES CONCEPTUALS, Per què canviar la manera d'ensenyar? ens condueix a estudiar Algunes de les teories i dees més rellevants associades a l'ensenyament i l'aprenentatge, MATÈRIA 5.2: METODOLOGIES D'APRENENTATGE I MÈTODES D'AVALUACIÓ impartida per El professor JAM, APRENENTATGE COOPERATIU amb les metodologies i estratègies: CMAPS Versió web cooperativa, ABProblemes Aprenentatge Basat en Problemes Igual però amb menys nivel de complexitat que ABProjectctes Aprenentatge Basat en Projectes, Algunes de les teories i dees més rellevants associades a l'ensenyament i l'aprenentatge en que es basa l' APRENENTATGE COOPERATIU, PROGRAMA CMAPS amb l'opció CMAPS Versió web cooperativa, ABProblemes Aprenentatge Basat en Problemes que requereixen AVALUACIÓ, MAPES CONCEPTUALS En que es basa PROGRAMA CMAPS, El professor JAM avalua els Alumnes del màster, APRENENTATGE COOPERATIU amb les metodologies i estratègies: ABProblemes Aprenentatge Basat en Problemes, MAPES CONCEPTUALS que requereixen AVALUACIÓ, APRENENTATGE COOPERATIU amb les metodologies i estratègies: ESTUDI DE CASOS, ESTUDI DE CASOS que requereixen AVALUACIÓ, CMAPS Versió web cooperativa que requereixen AVALUACIÓ, MATÈRIA 5.2: METODOLOGIES D'APRENENTATGE I MÈTODES D'AVALUACIÓ El preguntar-nos Per què canviar la manera d'ensenyar?, Algunes de les teories i dees més rellevants associades a l'ensenyament i l'aprenentatge han permès desenvolupar la metodologia MAPES CONCEPTUALS, El professor JAM utilitza els MAPES CONCEPTUALS