WARNING:
JavaScript is turned OFF. None of the links on this concept map will
work until it is reactivated.
If you need help turning JavaScript On, click here.
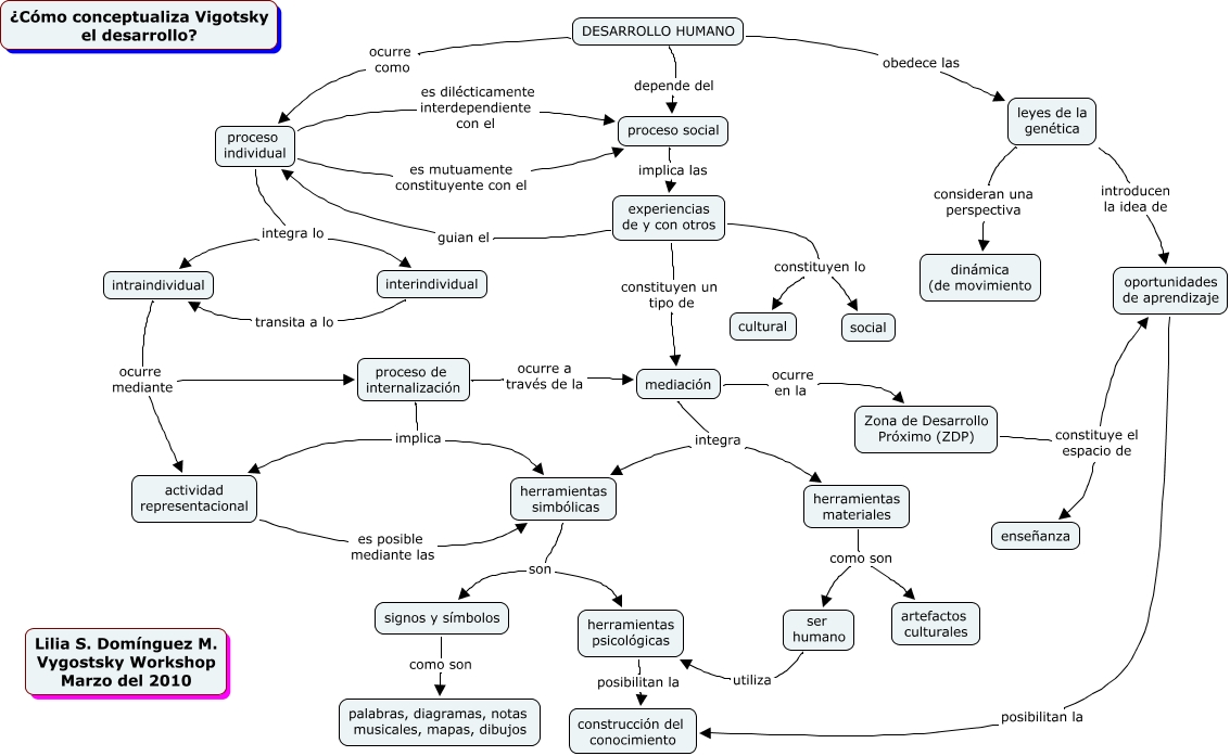
Este Cmap, tiene información relacionada con: Desarrollo Humano, DESARROLLO HUMANO obedece las leyes de la genética, herramientas psicológicas posibilitan la construcción del conocimiento, experiencias de y con otros constituyen un tipo de mediación, mediación integra herramientas materiales, herramientas simbólicas son herramientas psicológicas, herramientas materiales como son ser humano, signos y símbolos como son palabras, diagramas, notas musicales, mapas, dibujos, proceso individual es dilécticamente interdependiente con el proceso social, Zona de Desarrollo Próximo (ZDP) constituye el espacio de enseñanza, oportunidades de aprendizaje posibilitan la construcción del conocimiento, proceso individual integra lo intraindividual, leyes de la genética consideran una perspectiva dinámica (de movimiento, proceso de internalización implica herramientas simbólicas, mediación integra herramientas simbólicas, ser humano utiliza herramientas psicológicas, experiencias de y con otros constituyen lo cultural, mediación ocurre en la Zona de Desarrollo Próximo (ZDP), proceso de internalización implica actividad representacional, actividad representacional es posible mediante las herramientas simbólicas, proceso de internalización ocurre a través de la mediación