WARNING:
JavaScript is turned OFF. None of the links on this concept map will
work until it is reactivated.
If you need help turning JavaScript On, click here.
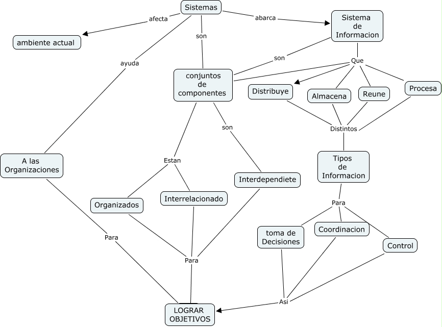
Este Cmap, tiene información relacionada con: Sistema y sistema de informacion, conjuntos de componentes Estan Interrelacionado, toma de Decisiones Asi LOGRAR OBJETIVOS, Reune Distintos Tipos de Informacion, Distribuye Distintos Tipos de Informacion, conjuntos de componentes son Interdependiete, Sistemas abarca Sistema de Informacion, A las Organizaciones Para LOGRAR OBJETIVOS, Interdependiete Para LOGRAR OBJETIVOS, Sistemas afecta ambiente actual, Sistema de Informacion Que Procesa, Control Asi LOGRAR OBJETIVOS, Sistema de Informacion son conjuntos de componentes, Almacena Distintos Tipos de Informacion, Sistemas son conjuntos de componentes, Sistema de Informacion Que Distribuye, conjuntos de componentes Que Distribuye, conjuntos de componentes Que Procesa, Tipos de Informacion Para Coordinacion, Coordinacion Asi LOGRAR OBJETIVOS, Sistema de Informacion Que Almacena