WARNING:
JavaScript is turned OFF. None of the links on this concept map will
work until it is reactivated.
If you need help turning JavaScript On, click here.
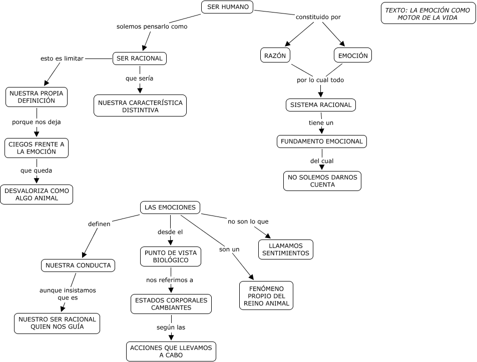
Este Cmap, tiene información relacionada con: SER HUMANO, NUESTRA PROPIA DEFINICIÓN porque nos deja CIEGOS FRENTE A LA EMOCIÓN, SER HUMANO solemos pensarlo como SER RACIONAL, SER HUMANO constituido por EMOCIÓN, FUNDAMENTO EMOCIONAL del cual NO SOLEMOS DARNOS CUENTA, CIEGOS FRENTE A LA EMOCIÓN que queda DESVALORIZA COMO ALGO ANIMAL, ESTADOS CORPORALES CAMBIANTES según las ACCIONES QUE LLEVAMOS A CABO, PUNTO DE VISTA BIOLÓGICO nos referimos a ESTADOS CORPORALES CAMBIANTES, LAS EMOCIONES no son lo que LLAMAMOS SENTIMIENTOS, LAS EMOCIONES son un FENÓMENO PROPIO DEL REINO ANIMAL, LAS EMOCIONES desde el PUNTO DE VISTA BIOLÓGICO, SISTEMA RACIONAL tiene un FUNDAMENTO EMOCIONAL, SER RACIONAL esto es limitar NUESTRA PROPIA DEFINICIÓN, EMOCIÓN por lo cual todo SISTEMA RACIONAL, SER RACIONAL que sería NUESTRA CARACTERÍSTICA DISTINTIVA, SER HUMANO constituido por RAZÓN, NUESTRA CONDUCTA aunque insistamos que es NUESTRO SER RACIONAL QUIEN NOS GUÍA, LAS EMOCIONES definen NUESTRA CONDUCTA, RAZÓN por lo cual todo SISTEMA RACIONAL