WARNING:
JavaScript is turned OFF. None of the links on this concept map will
work until it is reactivated.
If you need help turning JavaScript On, click here.
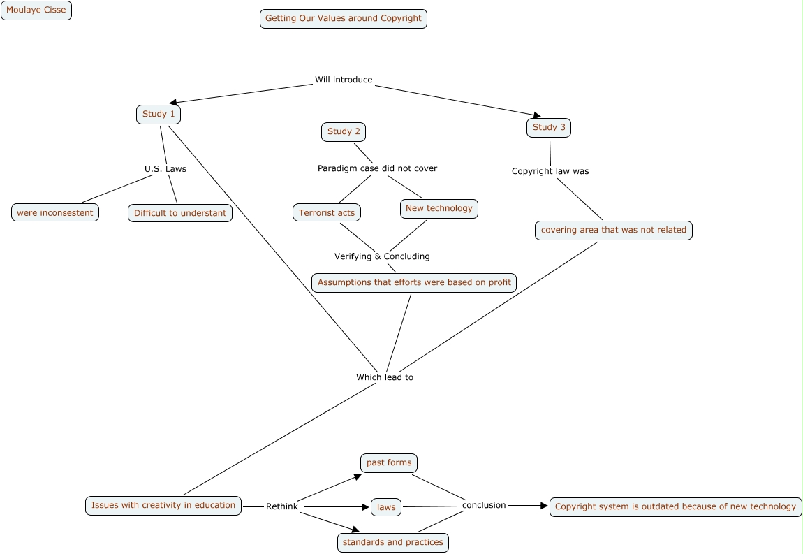
This Concept Map, created with IHMC CmapTools, has information related to: Moulaye Cisse, Getting Our Values around Copyright Will introduce Study 3, covering area that was not related Which lead to Issues with creativity in education, standards and practices conclusion Copyright system is outdated because of new technology, Issues with creativity in education Rethink laws, Assumptions that efforts were based on profit Which lead to Issues with creativity in education, Issues with creativity in education Rethink past forms, New technology Verifying & Concluding Assumptions that efforts were based on profit, past forms conclusion Copyright system is outdated because of new technology, Terrorist acts Verifying & Concluding Assumptions that efforts were based on profit, Study 2 Paradigm case did not cover New technology, Study 3 Copyright law was covering area that was not related, Study 2 Paradigm case did not cover Terrorist acts, Issues with creativity in education Rethink standards and practices, Study 1 U.S. Laws Difficult to understant, Getting Our Values around Copyright Will introduce Study 2, Study 1 Which lead to Issues with creativity in education, laws conclusion Copyright system is outdated because of new technology, Getting Our Values around Copyright Will introduce Study 1, Study 1 U.S. Laws were inconsestent