WARNING:
JavaScript is turned OFF. None of the links on this concept map will
work until it is reactivated.
If you need help turning JavaScript On, click here.
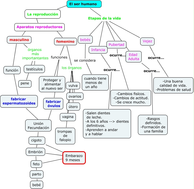
Este Cmap, tiene información relacionada con: Reproducción humana, Aparatos reproductores ???? masculino, femenino los órganos ovarios, bebés se considera cuando tiene menos de un año, Infancia ocurre... -Salen dientes de leche. -A los 6 años --> dientes definitivos. -Aprenden a andar y a hablar, El ser humano Etapas de la vida Edad Adulta, La reproducción ???? Aparatos reproductores, Vejez ocurre... -Una buena calidad de vida. -Problemas de salud, masculino ???? función, Aparatos reproductores ???? femenino, función ???? fabricar espermatozoides, femenino los órganos trompas de falopio, feto ???? parto, femenino funciones fabricar óvulos, El ser humano ???? La reproducción, El ser humano Etapas de la vida bebés, El ser humano Etapas de la vida Vejez, femenino los órganos vagina, El ser humano Etapas de la vida Infancia, femenino los órganos útero, Pubertad ocurre... -Cambios fisícos. -Cambios de actitud. -Se crece mucho.