WARNING:
JavaScript is turned OFF. None of the links on this concept map will
work until it is reactivated.
If you need help turning JavaScript On, click here.
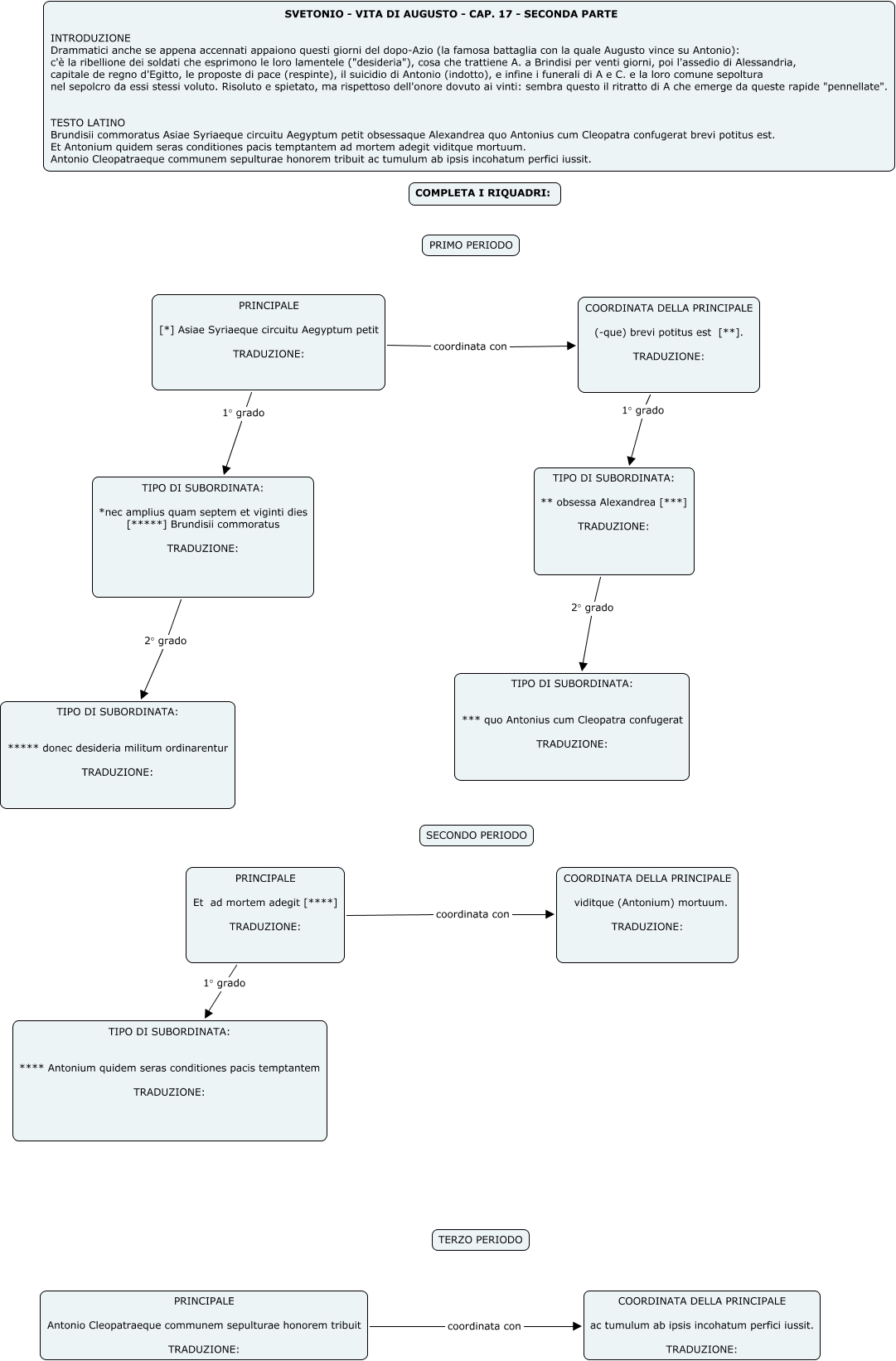
Questa Cmap, creata con IHMC CmapTools, contiene informazioni relative a: Esercizio cap 17 - 2, TIPO DI SUBORDINATA: ** obsessa Alexandrea [***] TRADUZIONE: 2° grado TIPO DI SUBORDINATA: *** quo Antonius cum Cleopatra confugerat TRADUZIONE:, PRINCIPALE Et ad mortem adegit [****] TRADUZIONE: coordinata con COORDINATA DELLA PRINCIPALE viditque (Antonium) mortuum. TRADUZIONE:, PRINCIPALE Antonio Cleopatraeque communem sepulturae honorem tribuit TRADUZIONE: coordinata con COORDINATA DELLA PRINCIPALE ac tumulum ab ipsis incohatum perfici iussit. TRADUZIONE:, PRINCIPALE [*] Asiae Syriaeque circuitu Aegyptum petit TRADUZIONE: 1° grado TIPO DI SUBORDINATA: *nec amplius quam septem et viginti dies [*****] Brundisii commoratus TRADUZIONE:, TIPO DI SUBORDINATA: *nec amplius quam septem et viginti dies [*****] Brundisii commoratus TRADUZIONE: 2° grado TIPO DI SUBORDINATA: ***** donec desideria militum ordinarentur TRADUZIONE:, PRINCIPALE [*] Asiae Syriaeque circuitu Aegyptum petit TRADUZIONE: coordinata con COORDINATA DELLA PRINCIPALE (-que) brevi potitus est [**]. TRADUZIONE:, COORDINATA DELLA PRINCIPALE (-que) brevi potitus est [**]. TRADUZIONE: 1° grado TIPO DI SUBORDINATA: ** obsessa Alexandrea [***] TRADUZIONE:, PRINCIPALE Et ad mortem adegit [****] TRADUZIONE: 1° grado TIPO DI SUBORDINATA: **** Antonium quidem seras conditiones pacis temptantem TRADUZIONE: