WARNING:
JavaScript is turned OFF. None of the links on this concept map will
work until it is reactivated.
If you need help turning JavaScript On, click here.
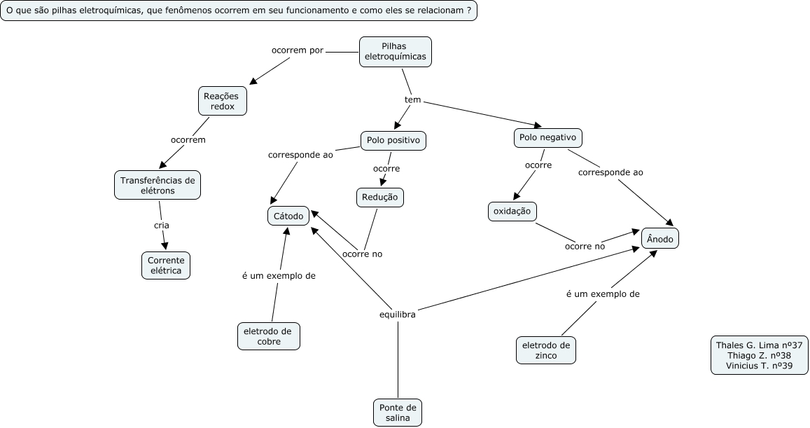
Esse mapa conceitual, produzido no IHMC CmapTools, tem a informação relacionada a: Pilhas eletroquimicas nº37,38,39, Polo negativo corresponde ao Ânodo, oxidação ocorre no Ânodo, Transferências de elétrons cria Corrente elétrica, Polo negativo ocorre oxidação, Ponte de salina equilibra Cátodo, Redução ocorre no Cátodo, Pilhas eletroquímicas tem Polo negativo, eletrodo de cobre é um exemplo de Cátodo, Ponte de salina equilibra Ânodo, Polo positivo ocorre Redução, eletrodo de zinco é um exemplo de Ânodo, Pilhas eletroquímicas tem Polo positivo, Pilhas eletroquímicas ocorrem por Reações redox, Reações redox ocorrem Transferências de elétrons, Polo positivo corresponde ao Cátodo