WARNING:
JavaScript is turned OFF. None of the links on this concept map will
work until it is reactivated.
If you need help turning JavaScript On, click here.
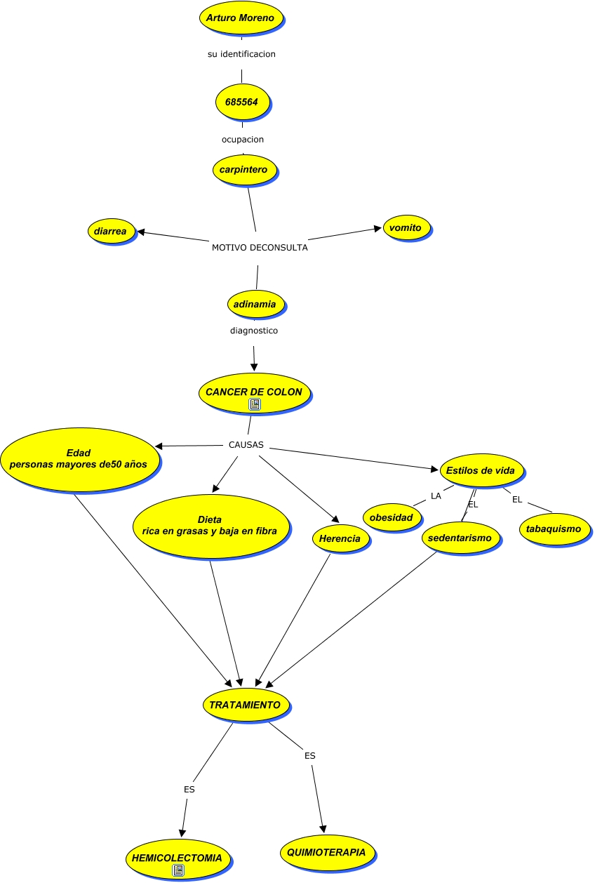
Este Cmap, tiene información relacionada con: cancer de colon.cmap, carpintero MOTIVO DECONSULTA diarrea, CANCER DE COLON CAUSAS Estilos de vida, Estilos de vida EL tabaquismo, Arturo Moreno su identificacion 685564, carpintero MOTIVO DECONSULTA adinamia, CANCER DE COLON CAUSAS Herencia, Herencia ???? TRATAMIENTO, CANCER DE COLON CAUSAS Edad personas mayores de50 años, Estilos de vida LA obesidad, TRATAMIENTO ES QUIMIOTERAPIA, CANCER DE COLON CAUSAS Dieta rica en grasas y baja en fibra, carpintero MOTIVO DECONSULTA vomito, Estilos de vida ???? TRATAMIENTO, 685564 ocupacion carpintero, TRATAMIENTO ES HEMICOLECTOMIA, Estilos de vida EL sedentarismo, adinamia diagnostico CANCER DE COLON, Edad personas mayores de50 años ???? TRATAMIENTO, Dieta rica en grasas y baja en fibra ???? TRATAMIENTO