WARNING:
JavaScript is turned OFF. None of the links on this concept map will
work until it is reactivated.
If you need help turning JavaScript On, click here.
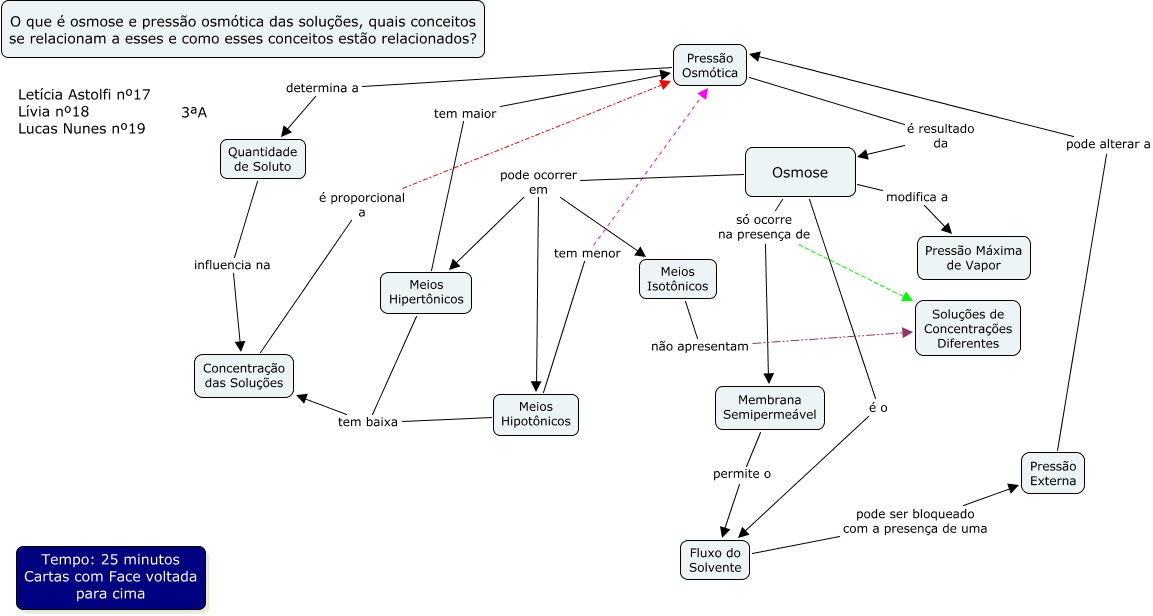
This Concept Map, created with IHMC CmapTools, has information related to: osmose 3ªA Leticia, Livia e Lucas, Osmose só ocorre na presença de Soluções de Concentrações Diferentes, Pressão Externa pode alterar a Pressão Osmótica, Concentração das Soluções é proporcional a Pressão Osmótica, Fluxo do Solvente pode ser bloqueado com a presença de uma Pressão Externa, Meios Hipotônicos tem baixa Concentração das Soluções, Meios Hipertônicos tem baixa Concentração das Soluções, Pressão Osmótica é resultado da Osmose, Osmose só ocorre na presença de Membrana Semipermeável, Pressão Osmótica determina a Quantidade de Soluto, Meios Isotônicos não apresentam Soluções de Concentrações Diferentes, Quantidade de Soluto influencia na Concentração das Soluções, Osmose pode ocorrer em Meios Hipotônicos, Osmose modifica a Pressão Máxima de Vapor, Membrana Semipermeável permite o Fluxo do Solvente, Osmose pode ocorrer em Meios Isotônicos, Osmose pode ocorrer em Meios Hipertônicos, Osmose é o Fluxo do Solvente, Meios Hipotônicos tem menor Pressão Osmótica, Meios Hipertônicos tem maior Pressão Osmótica