WARNING:
JavaScript is turned OFF. None of the links on this concept map will
work until it is reactivated.
If you need help turning JavaScript On, click here.
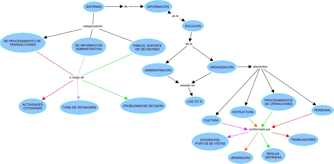
Este Cmap, tiene información relacionada con: CATEGORIZACIÓN DE LOS SISTEMAS ORGANIZACIONALES, ADMINISTRACIÓN basada en LAS TIC´S, PERSONAL conformada por REGLAS DEFINIDAS, ESTRUCTURA conformada por REGLAS DEFINIDAS, SOLUCIÓN de la ORGANIZACIÓN, ORGANIZACIÓN elementos PERSONAL, CULTURA conformada por TRABAJADORES, INFORMACIÓN es la SOLUCIÓN, PROCEDIMIENTOS DE OPERACIONES conformada por TRABAJADORES, PARA EL SOPORTE DE DECISIONES a cargo de PROBLEMAS DE DECISIÓN, DE PROCESAMIENTO DE TRANSACCIONES a cargo de ACTIVIDADES COTIDIANAS, CULTURA conformada por REGLAS DEFINIDAS, ORGANIZACIÓN elementos CULTURA, PARA EL SOPORTE DE DECISIONES a cargo de TOMA DE DECISIONES, SISTEMAS categorización PARA EL SOPORTE DE DECISIONES, SISTEMAS categorización DE PROCESAMIENTO DE TRANSACCIONES, PROCEDIMIENTOS DE OPERACIONES conformada por DIFERENTES PUNTOS DE VISTAS, SISTEMAS categorización DE INFORMACIÓN ADMINISTRATIVA, CULTURA conformada por DIFERENTES PUNTOS DE VISTAS, PERSONAL conformada por TRABAJADORES, SOLUCIÓN de la ADMINISTRACIÓN