WARNING:
JavaScript is turned OFF. None of the links on this concept map will
work until it is reactivated.
If you need help turning JavaScript On, click here.
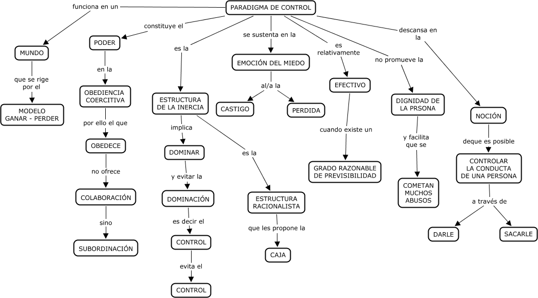
Este Cmap, tiene información relacionada con: Paradigma de control 1, CONTROLAR LA CONDUCTA DE UNA PERSONA a través de SACARLE, DOMINAR y evitar la DOMINACIÓN, OBEDECE no ofrece COLABORACIÓN, PARADIGMA DE CONTROL se sustenta en la EMOCIÓN DEL MIEDO, MUNDO que se rige por el MODELO GANAR - PERDER, NOCIÓN deque es posible CONTROLAR LA CONDUCTA DE UNA PERSONA, PARADIGMA DE CONTROL funciona en un MUNDO, DOMINACIÓN es decir el CONTROL, ESTRUCTURA DE LA INERCIA implica DOMINAR, PARADIGMA DE CONTROL no promueve la DIGNIDAD DE LA PRSONA, EMOCIÓN DEL MIEDO al/a la CASTIGO, PARADIGMA DE CONTROL es la ESTRUCTURA DE LA INERCIA, PARADIGMA DE CONTROL constituye el PODER, PODER en la OBEDIENCIA COERCITIVA, ESTRUCTURA DE LA INERCIA es la ESTRUCTURA RACIONALISTA, DIGNIDAD DE LA PRSONA y facilita que se COMETAN MUCHOS ABUSOS, OBEDIENCIA COERCITIVA por ello el que OBEDECE, COLABORACIÓN sino SUBORDINACIÓN, EFECTIVO cuando existe un GRADO RAZONABLE DE PREVISIBILIDAD, CONTROLAR LA CONDUCTA DE UNA PERSONA a través de DARLE