WARNING:
JavaScript is turned OFF. None of the links on this concept map will
work until it is reactivated.
If you need help turning JavaScript On, click here.
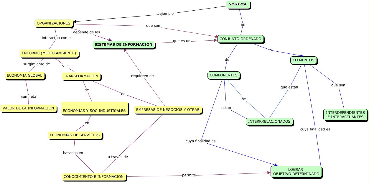
Este Cmap, tiene información relacionada con: Sistema, Sistema de Información, ECONOMIA GLOBAL aumneta VALOR DE LA INFORMACION, COMPONENTES se INTERRRELACIONADOS, EMPRESAS DE NEGOCIOS Y OTRAS requieren de SISTEMAS DE INFORMACION, ECONOMIAS DE SERVICIOS basadas en CONOCIMIENTO E INFORMACION, EMPRESAS DE NEGOCIOS Y OTRAS a través de CONOCIMIENTO E INFORMACION, SISTEMAS DE INFORMACION que es un CONJUNTO ORDENADO, CONOCIMIENTO E INFORMACION permite LOGRAR OBJETIVO DETERMINADO, TRANSFORMACION de ECONOMIAS Y SOC.INDUSTRIALES, ELEMENTOS que estan INTERRRELACIONADOS, ECONOMIAS Y SOC.INDUSTRIALES en ECONOMIAS DE SERVICIOS, CONJUNTO ORDENADO o ELEMENTOS, ENTORNO (MEDIO AMBIENTE) surgimiento de ECONOMIA GLOBAL, ELEMENTOS cuya finalidad es LOGRAR OBJETIVO DETERMINADO, ORGANIZACIONES depende de los SISTEMAS DE INFORMACION, SISTEMA ejemplo ORGANIZACIONES, ENTORNO (MEDIO AMBIENTE) y la TRANSFORMACION, SISTEMA es CONJUNTO ORDENADO, ORGANIZACIONES que son ????, ORGANIZACIONES interactua con el ENTORNO (MEDIO AMBIENTE), ELEMENTOS que son INTERDEPENDIENTES E INTERACTUANTES