WARNING:
JavaScript is turned OFF. None of the links on this concept map will
work until it is reactivated.
If you need help turning JavaScript On, click here.
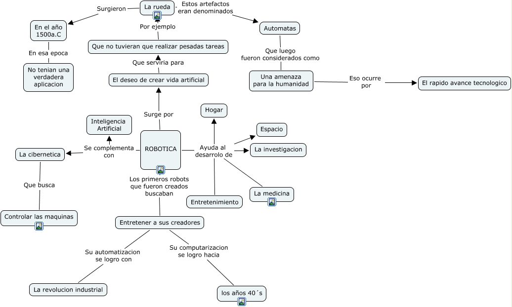
Este Cmap, tiene información relacionada con: 11-02.cmap, ROBOTICA Ayuda al desarrolo de Hogar, Que no tuvieran que realizar pesadas tareas Por ejemplo La rueda, ROBOTICA Ayuda al desarrolo de La investigacion, En el año 1500a.C En esa epoca No tenian una verdadera aplicacion, La rueda Estos artefactos eran denominados Automatas, Entretener a sus creadores Su computarizacion se logro hacia los años 40´s, ROBOTICA Se complementa con La cibernetica, ROBOTICA Ayuda al desarrolo de Espacio, ROBOTICA Surge por El deseo de crear vida artificial, ROBOTICA Ayuda al desarrolo de La medicina, Entretener a sus creadores Su automatizacion se logro con La revolucion industrial, La cibernetica Que busca Controlar las maquinas, ROBOTICA Los primeros robots que fueron creados buscaban Entretener a sus creadores, Una amenaza para la humanidad Eso ocurre por El rapido avance tecnologico, La rueda Surgieron En el año 1500a.C, El deseo de crear vida artificial Que serviria para Que no tuvieran que realizar pesadas tareas, ROBOTICA Se complementa con Inteligencia Artificial, ROBOTICA Ayuda al desarrolo de Entretenimiento, Automatas Que luego fueron considerados como Una amenaza para la humanidad