WARNING:
JavaScript is turned OFF. None of the links on this concept map will
work until it is reactivated.
If you need help turning JavaScript On, click here.
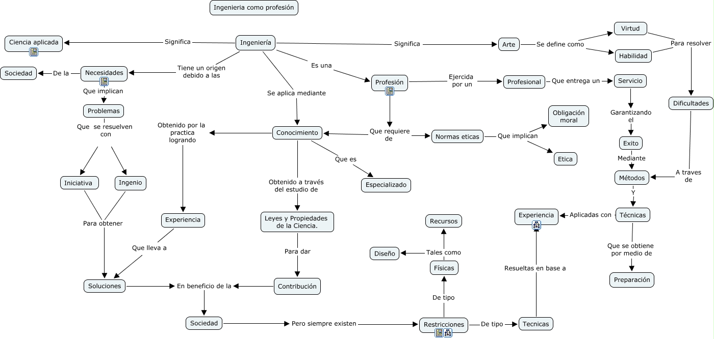
Este Cmap, tiene información relacionada con: Trabajo Nº2 Introducción a la Ingeniería, Arte Se define como Habilidad, Leyes y Propiedades de la Ciencia. Para dar Contribución, Ingeniería Significa Ciencia aplicada, Técnicas Que se obtiene por medio de Preparación, Físicas Tales como Diseño, Contribución En beneficio de la Sociedad, Restricciones De tipo Tecnicas, Problemas Que se resuelven con Iniciativa, Normas eticas Que implican Etica, Necesidades De la Sociedad, Ingeniería Es una Profesión, Conocimiento Obtenido por la practica logrando Experiencia, Ingeniería Tiene un origen debido a las Necesidades, Virtud Para resolver Dificultades, Métodos Y Técnicas, Problemas Que se resuelven con Ingenio, Soluciones En beneficio de la Sociedad, Iniciativa Para obtener Soluciones, Profesión Ejercida por un Profesional, Ingeniería Se aplica mediante Conocimiento