WARNING:
JavaScript is turned OFF. None of the links on this concept map will
work until it is reactivated.
If you need help turning JavaScript On, click here.
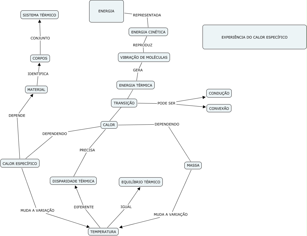
Esse mapa conceitual, produzido no IHMC CmapTools, tem a informação relacionada a: MC CALOR ESPECIFICO, TRANSIÇÃO PODE SER CONDUÇÃO, ENERGIA REPRESENTADA ENERGIA CINÉTICA, VIBRAÇÃO DE MOLÉCULAS GERA ENERGIA TÉRMICA, ENERGIA CINÉTICA REPRODUZ VIBRAÇÃO DE MOLÉCULAS, ENERGIA TÉRMICA ???? CALOR, TRANSIÇÃO PODE SER CONVEXÃO, CALOR PRECISA DISPARIDADE TÉRMICA, TEMPERATURA IGUAL EQUILÍBRIO TÉRMICO, CALOR DEPENDENDO MASSA, TEMPERATURA DIFERENTE DISPARIDADE TÉRMICA, CALOR DEPENDENDO CALOR ESPECÍFICO, CALOR ESPECÍFICO DEPENDE MATERIAL, MATERIAL IDENTIFICA CORPOS, MASSA MUDA A VARIAÇÃO TEMPERATURA, CORPOS CONJUNTO SISTEMA TÉRMICO, CALOR ESPECÍFICO MUDA A VARIAÇÃO TEMPERATURA