WARNING:
JavaScript is turned OFF. None of the links on this concept map will
work until it is reactivated.
If you need help turning JavaScript On, click here.
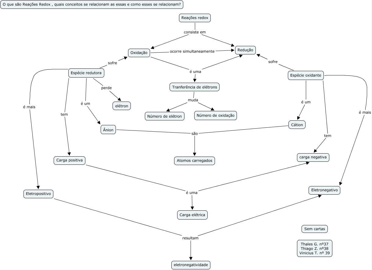
Esse mapa conceitual, produzido no IHMC CmapTools, tem a informação relacionada a: Reações Redox 2ºB (Thales nº37, Thiago nº38 e Vinicius nº39).cmap, Eletropositivo resultam Eletronegativo, Cátion são Atomos carregados, Oxidação ocorre simultaneamente Redução, Cátion são Ânion, Oxidação é uma Redução, Tranferência de elétrons muda Número de oxidação, Reações redox consiste em Oxidação, Espécie oxidante tem carga negativa, Reações redox consiste em Redução, Carga positiva é uma Carga elétrica, Espécie redutora é mais Eletropositivo, Espécie oxidante é um Cátion, Oxidação é uma Tranferência de elétrons, Espécie redutora sofre Oxidação, Carga positiva é uma carga negativa, Tranferência de elétrons muda Número de elétron, Espécie redutora tem Carga positiva, Espécie redutora perde elétron, Espécie redutora é um Ânion, Espécie oxidante é mais Eletronegativo