WARNING:
JavaScript is turned OFF. None of the links on this concept map will
work until it is reactivated.
If you need help turning JavaScript On, click here.
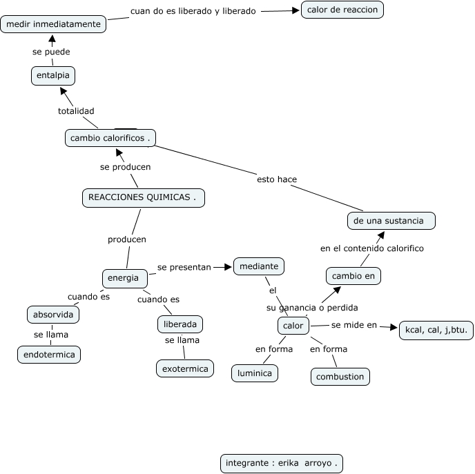
Este Cmap, tiene información relacionada con: reacciones quimicas de 10b erika durley, cambio en en el contenido calorifico de una sustancia, REACCIONES QUIMICAS . se producen cambio calorificos ., REACCIONES QUIMICAS . producen energia, medir inmediatamente cuan do es liberado y liberado calor de reaccion, cambio calorificos . totalidad entalpia, liberada se llama exotermica, absorvida se llama endotermica, energia se presentan mediante, energia cuando es liberada, de una sustancia esto hace ????, calor en forma luminica, mediante el calor, energia cuando es absorvida, calor se mide en kcal, cal, j,btu., calor en forma combustion, calor su ganancia o perdida cambio en, entalpia se puede medir inmediatamente