WARNING:
JavaScript is turned OFF. None of the links on this concept map will
work until it is reactivated.
If you need help turning JavaScript On, click here.
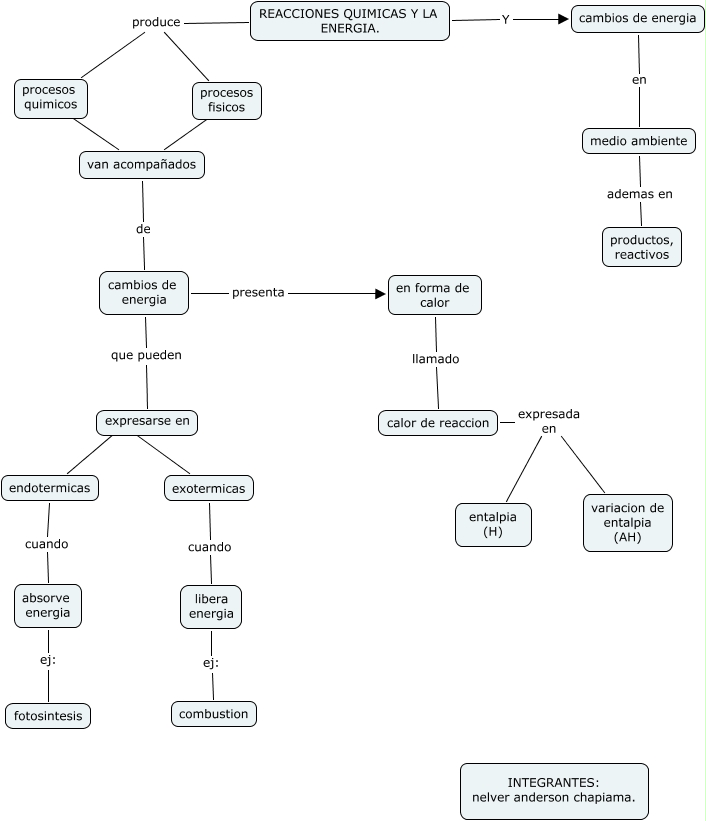
Este Cmap, tiene información relacionada con: REACCIONES QUIMICAS Y LA ENERGIA - chapina, en forma de calor llamado calor de reaccion, exotermicas cuando libera energia, medio ambiente ademas en productos, reactivos, procesos fisicos ???? van acompañados, expresarse en ???? exotermicas, procesos quimicos ???? van acompañados, expresarse en ???? endotermicas, calor de reaccion expresada en variacion de entalpia (AH), libera energia ej: combustion, cambios de energia que pueden expresarse en, REACCIONES QUIMICAS Y LA ENERGIA. Y cambios de energia, REACCIONES QUIMICAS Y LA ENERGIA. produce procesos fisicos, cambios de energia presenta en forma de calor, calor de reaccion expresada en entalpia (H), REACCIONES QUIMICAS Y LA ENERGIA. produce procesos quimicos, absorve energia ej: fotosintesis, cambios de energia en medio ambiente, endotermicas cuando absorve energia, van acompañados de cambios de energia