WARNING:
JavaScript is turned OFF. None of the links on this concept map will
work until it is reactivated.
If you need help turning JavaScript On, click here.
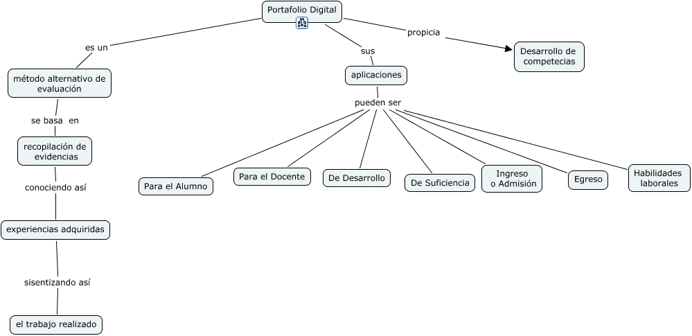
Este Cmap, tiene información relacionada con: PORTAFOLIO DIGITAL, aplicaciones pueden ser De Suficiencia, método alternativo de evaluación se basa en recopilación de evidencias, aplicaciones pueden ser Para el Docente, aplicaciones pueden ser Egreso, recopilación de evidencias conociendo así experiencias adquiridas, Portafolio Digital sus aplicaciones, aplicaciones pueden ser Para el Alumno, Portafolio Digital propicia Desarrollo de competecias, aplicaciones pueden ser Ingreso o Admisión, experiencias adquiridas sisentizando así el trabajo realizado, Portafolio Digital es un método alternativo de evaluación, aplicaciones pueden ser De Desarrollo, aplicaciones pueden ser Habilidades laborales