WARNING:
JavaScript is turned OFF. None of the links on this concept map will
work until it is reactivated.
If you need help turning JavaScript On, click here.
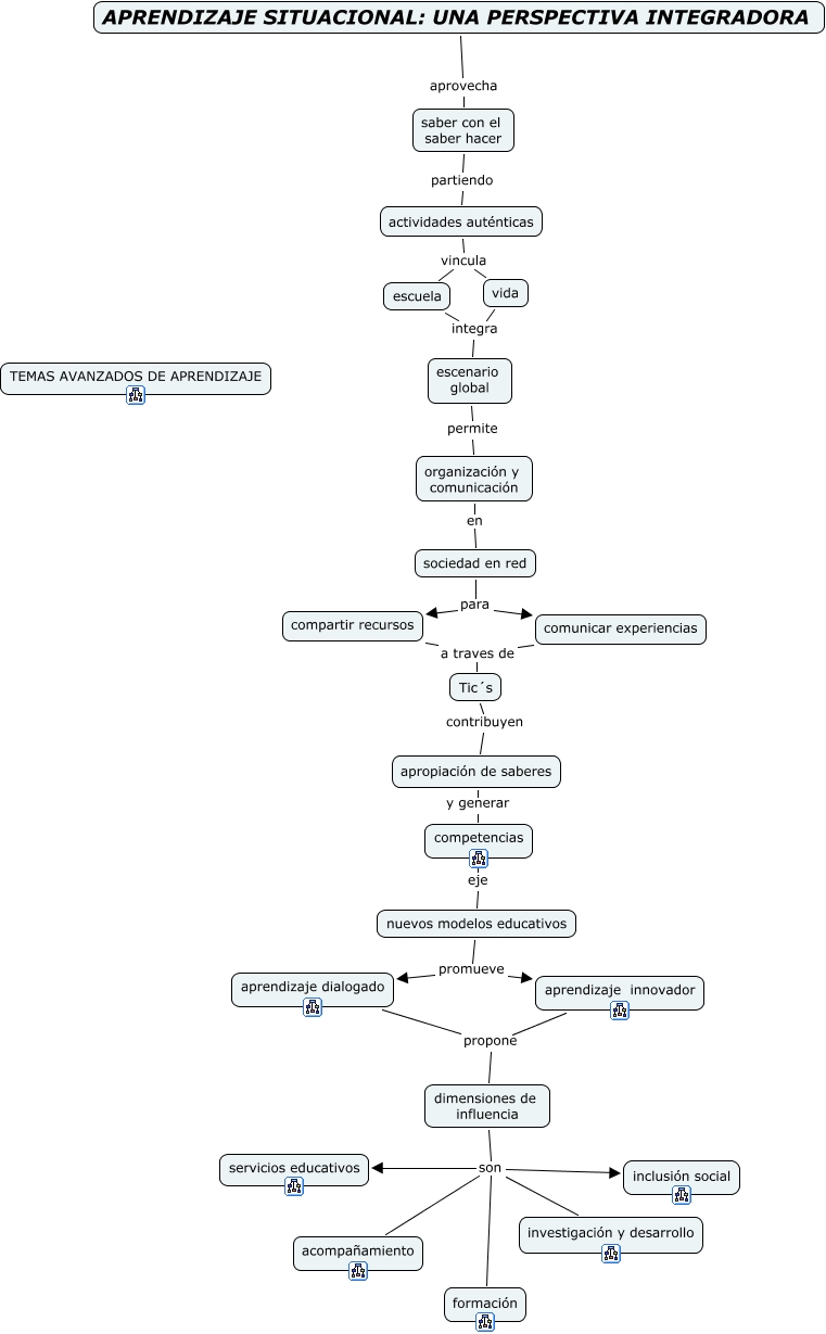
Este Cmap, tiene información relacionada con: aprendizaje situacional, vida integra escenario global, nuevos modelos educativos promueve aprendizaje dialogado, APRENDIZAJE SITUACIONAL: UNA PERSPECTIVA INTEGRADORA aprovecha saber con el saber hacer, comunicar experiencias a traves de Tic´s, apropiación de saberes y generar competencias, Tic´s contribuyen apropiación de saberes, dimensiones de influencia son formación, aprendizaje dialogado propone dimensiones de influencia, saber con el saber hacer partiendo actividades auténticas, competencias eje nuevos modelos educativos, actividades auténticas vincula escuela, dimensiones de influencia son inclusión social, nuevos modelos educativos promueve aprendizaje innovador, sociedad en red para comunicar experiencias, dimensiones de influencia son acompañamiento, actividades auténticas vincula vida, dimensiones de influencia son investigación y desarrollo, escenario global permite organización y comunicación, escuela integra escenario global, dimensiones de influencia son servicios educativos