WARNING:
JavaScript is turned OFF. None of the links on this concept map will
work until it is reactivated.
If you need help turning JavaScript On, click here.
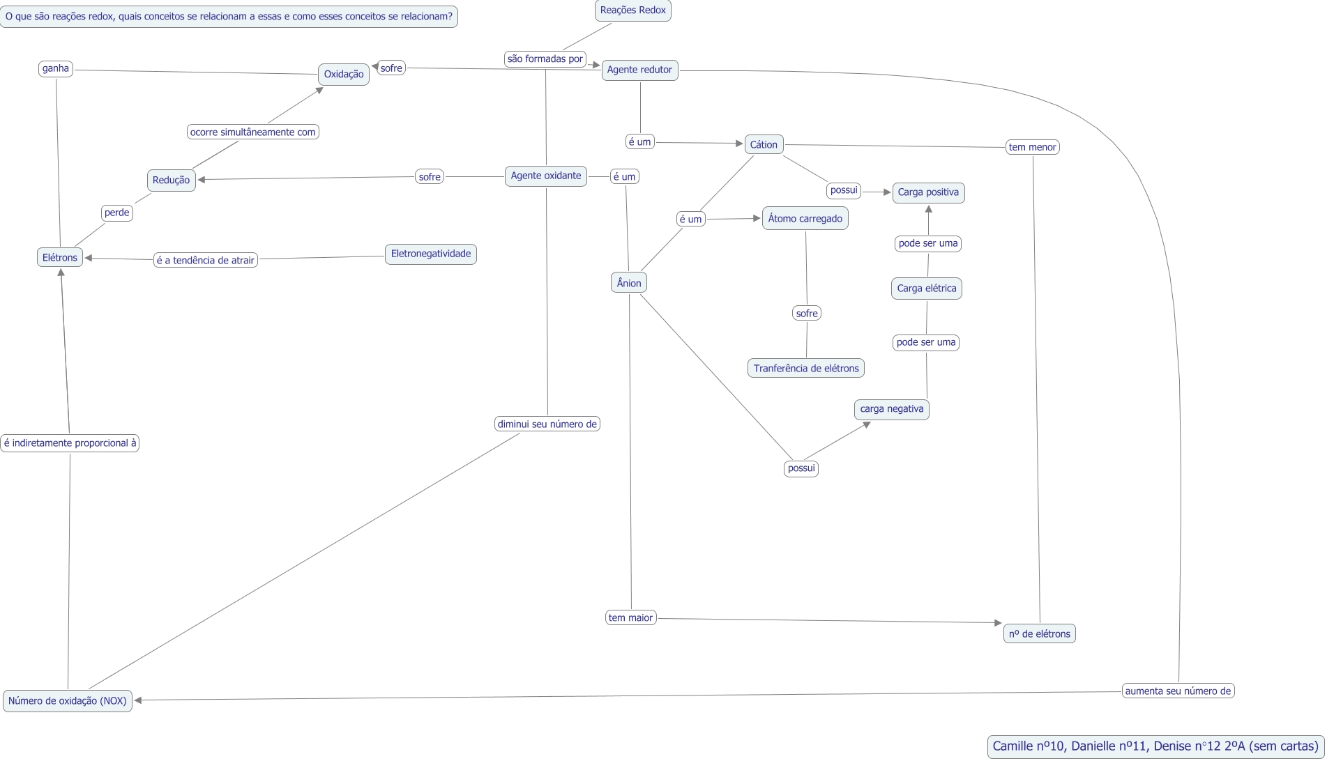
Esse mapa conceitual, produzido no IHMC CmapTools, tem a informação relacionada a: camille10,danielle11,denise12, Agente oxidante diminui seu número de Número de oxidação (NOX), Ânion é um Átomo carregado, Cátion possui Carga positiva, Ânion tem maior nº de elétrons, Oxidação ganha Elétrons, Cátion tem menor nº de elétrons, Cátion é um Átomo carregado, Agente oxidante sofre Redução, Carga elétrica pode ser uma carga negativa, Átomo carregado sofre Tranferência de elétrons, Redução perde Elétrons, Reações Redox são formadas por Agente redutor, Agente redutor é um Cátion, Agente redutor sofre Oxidação, Ânion possui carga negativa, Reações Redox são formadas por Agente oxidante, Elétrons é indiretamente proporcional à Número de oxidação (NOX), Agente redutor aumenta seu número de Número de oxidação (NOX), Carga elétrica pode ser uma Carga positiva, Redução ocorre simultâneamente com Oxidação