WARNING:
JavaScript is turned OFF. None of the links on this concept map will
work until it is reactivated.
If you need help turning JavaScript On, click here.
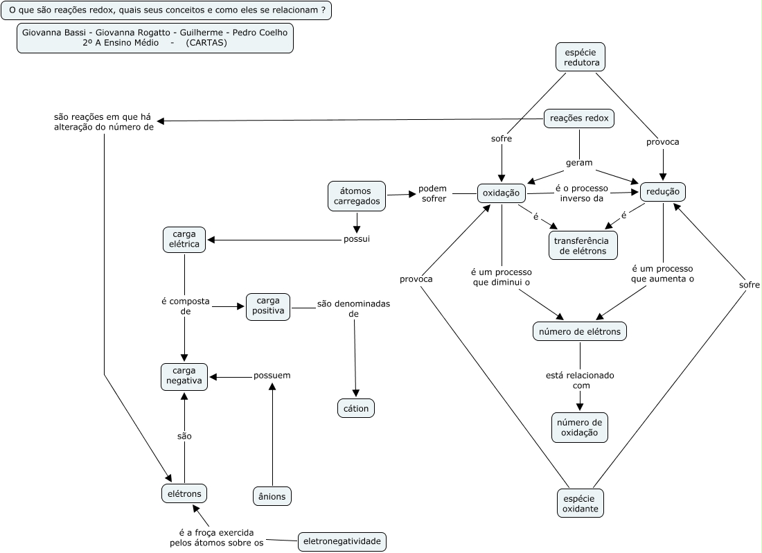
Esse mapa conceitual, produzido no IHMC CmapTools, tem a informação relacionada a: reações redox. Giovannas, Guilherme e Pedro 2ºA, número de elétrons está relacionado com número de oxidação, carga elétrica é composta de carga positiva, espécie oxidante provoca oxidação, eletronegatividade é a froça exercida pelos átomos sobre os elétrons, carga elétrica é composta de carga negativa, reações redox geram oxidação, reações redox geram redução, oxidação é transferência de elétrons, carga positiva são denominadas de cátion, espécie oxidante sofre redução, oxidação é o processo inverso da redução, oxidação é um processo que diminui o número de elétrons, espécie redutora sofre oxidação, redução é um processo que aumenta o número de elétrons, elétrons são carga negativa, átomos carregados podem sofrer oxidação, reações redox são reações em que há alteração do número de elétrons, átomos carregados possui carga elétrica, redução é transferência de elétrons, espécie redutora provoca redução