WARNING:
JavaScript is turned OFF. None of the links on this concept map will
work until it is reactivated.
If you need help turning JavaScript On, click here.
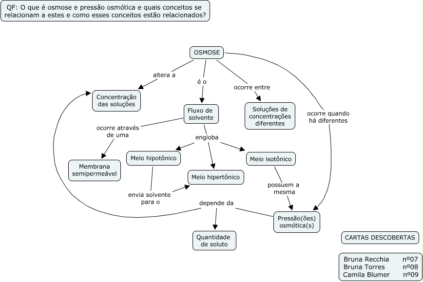
Esse mapa conceitual, produzido no IHMC CmapTools, tem a informação relacionada a: OSMOSE Brunas e Camila =), Fluxo de solvente ocorre através de uma Membrana semipermeável, OSMOSE é o Fluxo de solvente, Meio hipotônico envia solvente para o Meio hipertônico, Fluxo de solvente engloba Meio isotônico, Pressão(ões) osmótica(s) depende da Concentração das soluções, Fluxo de solvente engloba Meio hipotônico, OSMOSE ocorre entre Soluções de concentrações diferentes, Pressão(ões) osmótica(s) depende da Quantidade de soluto, Fluxo de solvente engloba Meio hipertônico, OSMOSE altera a Concentração das soluções, OSMOSE ocorre quando há diferentes Pressão(ões) osmótica(s), Meio isotônico possuem a mesma Pressão(ões) osmótica(s)