WARNING:
JavaScript is turned OFF. None of the links on this concept map will
work until it is reactivated.
If you need help turning JavaScript On, click here.
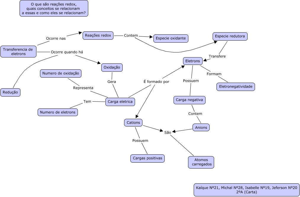
Esse mapa conceitual, produzido no IHMC CmapTools, tem a informação relacionada a: Redox, Transferencia de eletrons Ocorre quando há Redução, Numero de oxidação Representa Carga eletrica, Reações redox Contem Especie oxidante, Eletrons Possuem Carga negativa, Especie redutora Transfere Eletrons, Eletrons Formam Eletronegatividade, Transferencia de eletrons Ocorre quando há Oxidação, Carga negativa Contem Anions, Carga eletrica É formado por Cations, Oxidação Gera Carga eletrica, Cations Possuem Cargas positivas, Transferencia de eletrons Ocorre nas Reações redox, Cations São Atomos carregados, Reações redox Contem Especie redutora, Carga eletrica Tem Numero de eletrons, Anions São Atomos carregados, Carga eletrica É formado por Eletrons