WARNING:
JavaScript is turned OFF. None of the links on this concept map will
work until it is reactivated.
If you need help turning JavaScript On, click here.
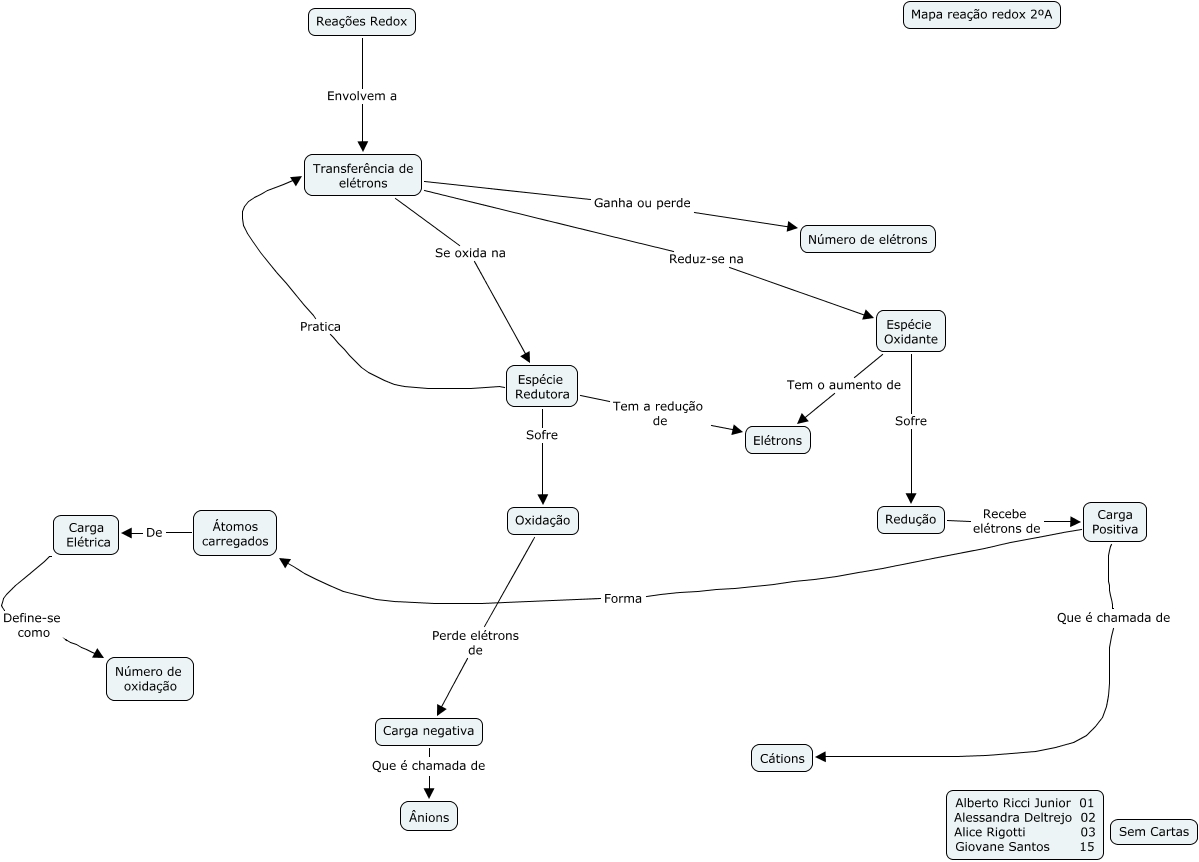
Esse mapa conceitual, produzido no IHMC CmapTools, tem a informação relacionada a: Reações Redox, nº 1, 2, 3 e 15, Transferência de elétrons Se oxida na Espécie Redutora, Espécie Oxidante Sofre Redução, Átomos carregados De Carga Elétrica, Redução Recebe elétrons de Carga Positiva, Espécie Oxidante Tem o aumento de Elétrons, Carga Elétrica Define-se como Número de oxidação, Reações Redox Envolvem a Transferência de elétrons, Oxidação Perde elétrons de Carga negativa, Transferência de elétrons Reduz-se na Espécie Oxidante, Carga Positiva Forma Átomos carregados, Carga negativa Que é chamada de Ânions, Transferência de elétrons Ganha ou perde Número de elétrons, Espécie Redutora Tem a redução de Elétrons, Espécie Redutora Sofre Oxidação, Espécie Redutora Pratica Transferência de elétrons, Carga Positiva Que é chamada de Cátions