WARNING:
JavaScript is turned OFF. None of the links on this concept map will
work until it is reactivated.
If you need help turning JavaScript On, click here.
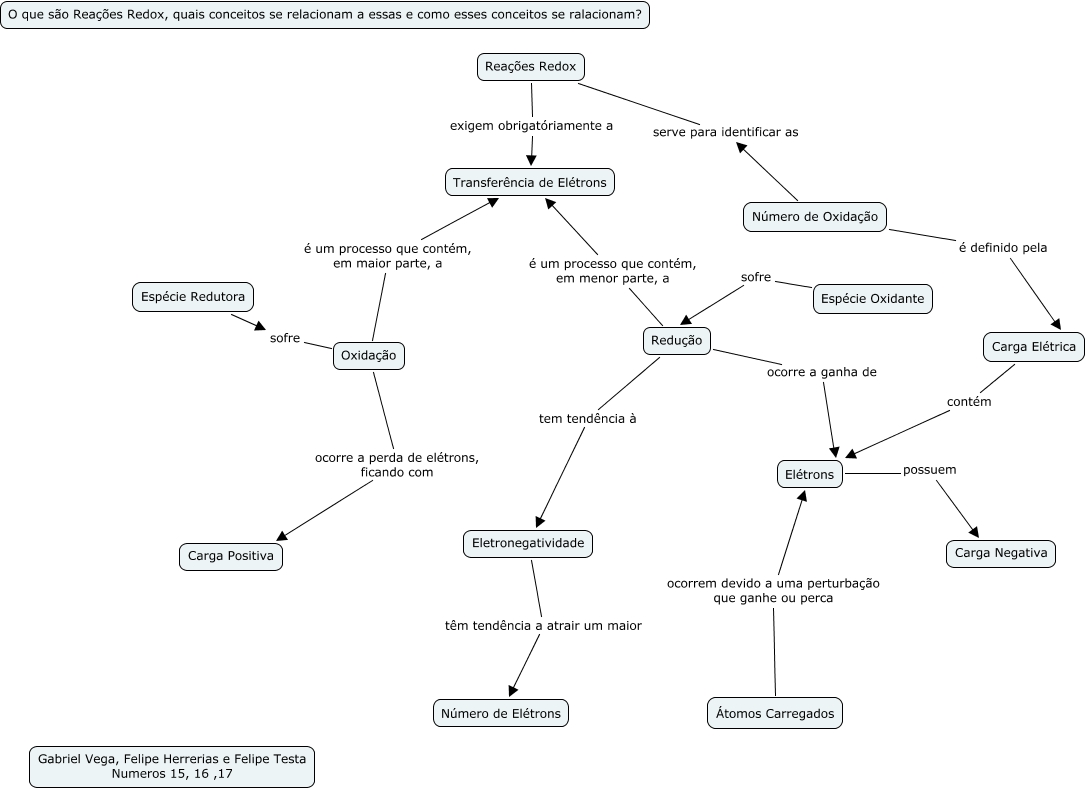
Esse mapa conceitual, produzido no IHMC CmapTools, tem a informação relacionada a: Reações Redox 2ºC Nº 15; 16; 17, Redução tem tendência à Eletronegatividade, Número de Oxidação serve para identificar as Reações Redox, Redução é um processo que contém, em menor parte, a Transferência de Elétrons, Redução ocorre a ganha de Elétrons, Espécie Oxidante sofre Redução, Carga Elétrica contém Elétrons, Eletronegatividade têm tendência a atrair um maior Número de Elétrons, Reações Redox exigem obrigatóriamente a Transferência de Elétrons, Oxidação ocorre a perda de elétrons, ficando com Carga Positiva, Espécie Redutora sofre Oxidação, Número de Oxidação é definido pela Carga Elétrica, Elétrons possuem Carga Negativa, Oxidação é um processo que contém, em maior parte, a Transferência de Elétrons, Átomos Carregados ocorrem devido a uma perturbação que ganhe ou perca Elétrons