WARNING:
JavaScript is turned OFF. None of the links on this concept map will
work until it is reactivated.
If you need help turning JavaScript On, click here.
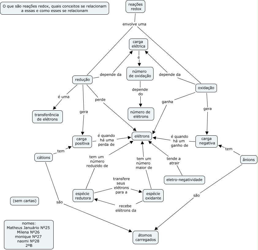
Esse mapa conceitual, produzido no IHMC CmapTools, tem a informação relacionada a: reaçoes redox numeros 25 a 28, cátions tem carga positiva, cátions são átomos carregados, espécie oxidante tem um número maior de elétrons, reações redox envolve uma oxidação, reações redox envolve uma redução, espécie redutora tem um número reduzido de elétrons, ânions tem carga negativa, carga negativa é quando há um ganho de elétrons, espécie oxidante recebe elétrons da espécie redutora, oxidação gera carga negativa, número de oxidação depende do número de elétrons, oxidação ganha elétrons, redução depende da carga elétrica, redução gera carga positiva, redução é uma transferência de elétrons, carga elétrica é número de oxidação, carga positiva é quando há uma perda de elétrons, eletro-negatividade tende a atrair elétrons, oxidação depende da carga elétrica, redução perde elétrons