WARNING:
JavaScript is turned OFF. None of the links on this concept map will
work until it is reactivated.
If you need help turning JavaScript On, click here.
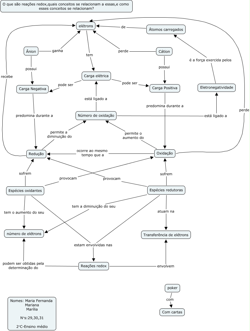
Esse mapa conceitual, produzido no IHMC CmapTools, tem a informação relacionada a: Reações Redox-Maria Fernanda-2°C, Espécies oxidantes sofrem Redução, poker com Com cartas, Cátion possui Carga Positiva, Número de oxidação está ligado a Carga elétrica, Oxidação ocorre ao mesmo tempo que a Redução, Carga elétrica pode ser Carga Positiva, Espécies redutoras provocam Redução, Redução permite a diminuição do Número de oxidação, Ânion ganha elétrons, Reações redox podem ser obtidas pela determinação do número de elétrons, Número de oxidação está ligado a Eletronegatividade, Cátion perde elétrons, Carga Positiva predomina durante a Oxidação, Espécies oxidantes provocam Oxidação, Espécies oxidantes tem o aumento do seu número de elétrons, Oxidação perde elétrons, Espécies redutoras estam envolvidas nas Reações redox, Redução recebe elétrons, Espécies redutoras tem a diminuição do seu número de elétrons, Carga Negativa predomina durante a Redução