WARNING:
JavaScript is turned OFF. None of the links on this concept map will
work until it is reactivated.
If you need help turning JavaScript On, click here.
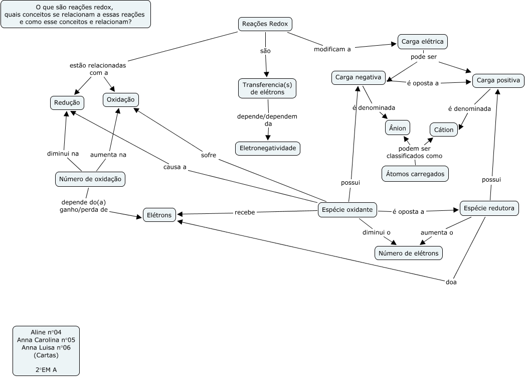
Esse mapa conceitual, produzido no IHMC CmapTools, tem a informação relacionada a: Reações Redox n° 04,05 e 06, Carga negativa é oposta a Carga positiva, Espécie redutora doa Elétrons, Espécie oxidante diminui o Número de elétrons, Reações Redox estão relacionadas com a Redução, Reações Redox são Transferencia(s) de elétrons, Espécie oxidante é oposta a Espécie redutora, Espécie redutora aumenta o Número de elétrons, Carga positiva é denominada Cátion, Transferencia(s) de elétrons depende/dependem da Eletronegatividade, Espécie oxidante possui Carga negativa, Número de oxidação depende do(a) ganho/perda de Elétrons, Espécie oxidante causa a Redução, Reações Redox estão relacionadas com a Oxidação, Espécie oxidante sofre Oxidação, Carga elétrica pode ser Carga negativa, Átomos carregados podem ser classificados como Ânion, Reações Redox modificam a Carga elétrica, Átomos carregados podem ser classificados como Cátion, Espécie redutora possui Carga positiva, Espécie oxidante recebe Elétrons