WARNING:
JavaScript is turned OFF. None of the links on this concept map will
work until it is reactivated.
If you need help turning JavaScript On, click here.
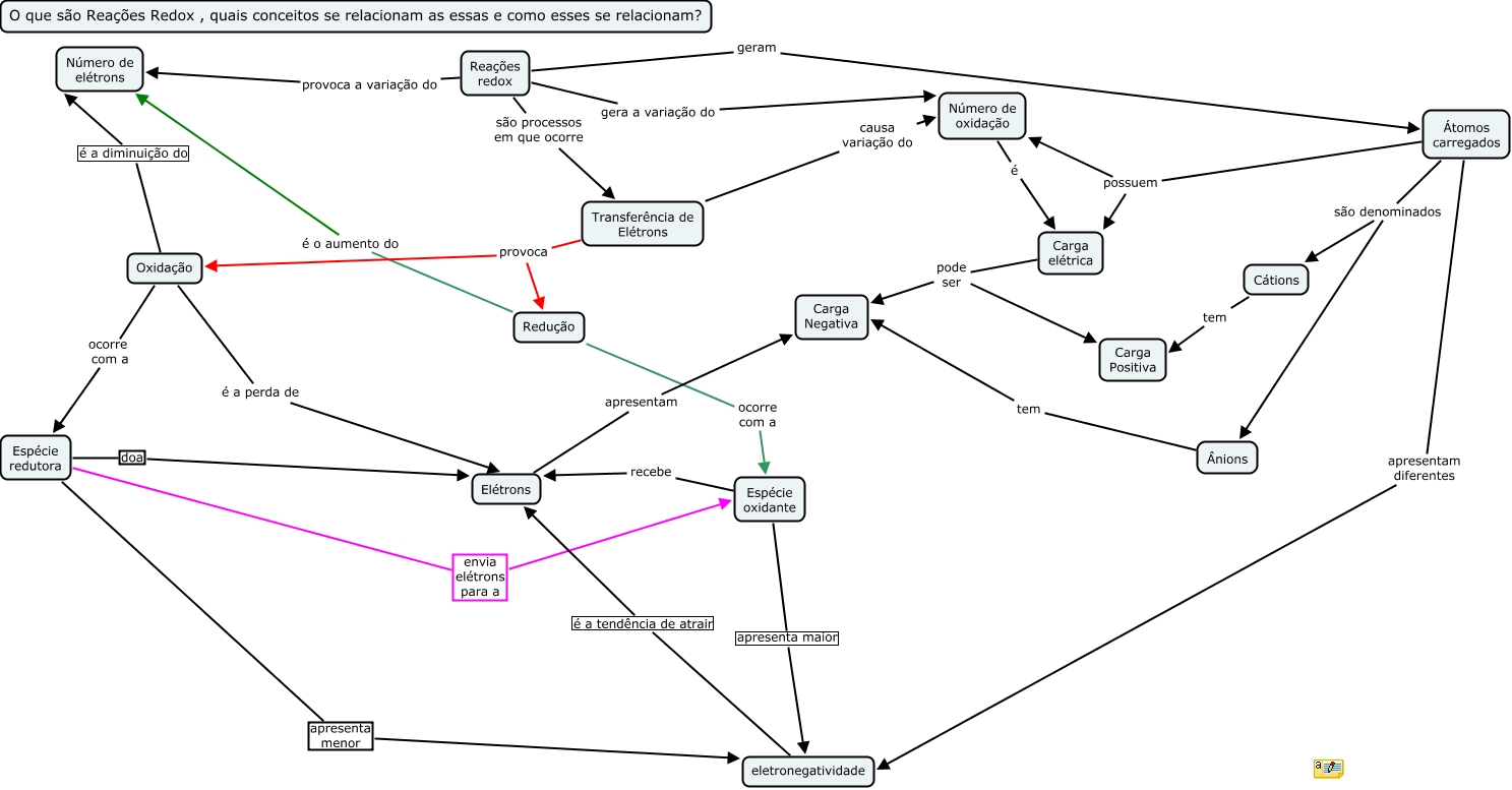
Esse mapa conceitual, produzido no IHMC CmapTools, tem a informação relacionada a: Reações redox 2ºB, Átomos carregados são denominados Cátions, Espécie redutora apresenta menor eletronegatividade, Reações redox geram Átomos carregados, Elétrons apresentam Carga Negativa, Espécie oxidante recebe Elétrons, Redução é o aumento do Número de elétrons, Carga elétrica pode ser Carga Negativa, Redução ocorre com a Espécie oxidante, Espécie redutora doa Elétrons, Transferência de Elétrons provoca Redução, Reações redox são processos em que ocorre Transferência de Elétrons, Número de oxidação é Carga elétrica, Oxidação é a diminuição do Número de elétrons, Reações redox gera a variação do Número de oxidação, Ânions tem Carga Negativa, Átomos carregados possuem Número de oxidação, Espécie oxidante apresenta maior eletronegatividade, Carga elétrica pode ser Carga Positiva, Átomos carregados possuem Carga elétrica, Transferência de Elétrons provoca Oxidação