WARNING:
JavaScript is turned OFF. None of the links on this concept map will
work until it is reactivated.
If you need help turning JavaScript On, click here.
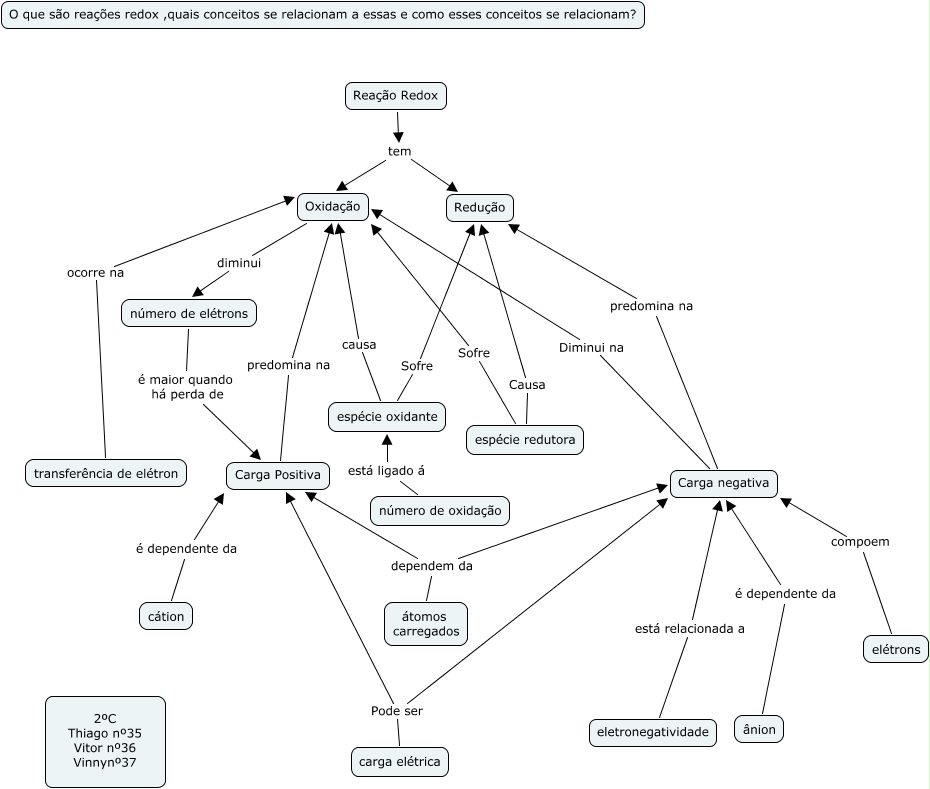
Esse mapa conceitual, produzido no IHMC CmapTools, tem a informação relacionada a: 2ºCThiagoVitorVinny, número de oxidação está ligado á espécie oxidante, número de elétrons é maior quando há perda de Carga Positiva, espécie oxidante causa Oxidação, cátion é dependente da Carga Positiva, carga elétrica Pode ser Carga Positiva, elétrons compoem Carga negativa, Carga negativa Diminui na Oxidação, átomos carregados dependem da Carga Positiva, Carga negativa predomina na Redução, espécie redutora Sofre Oxidação, Reação Redox tem Oxidação, Reação Redox tem Redução, ânion é dependente da Carga negativa, Oxidação diminui número de elétrons, átomos carregados dependem da Carga negativa, espécie oxidante Sofre Redução, Carga Positiva predomina na Oxidação, espécie redutora Causa Redução, carga elétrica Pode ser Carga negativa, transferência de elétron ocorre na Oxidação