WARNING:
JavaScript is turned OFF. None of the links on this concept map will
work until it is reactivated.
If you need help turning JavaScript On, click here.
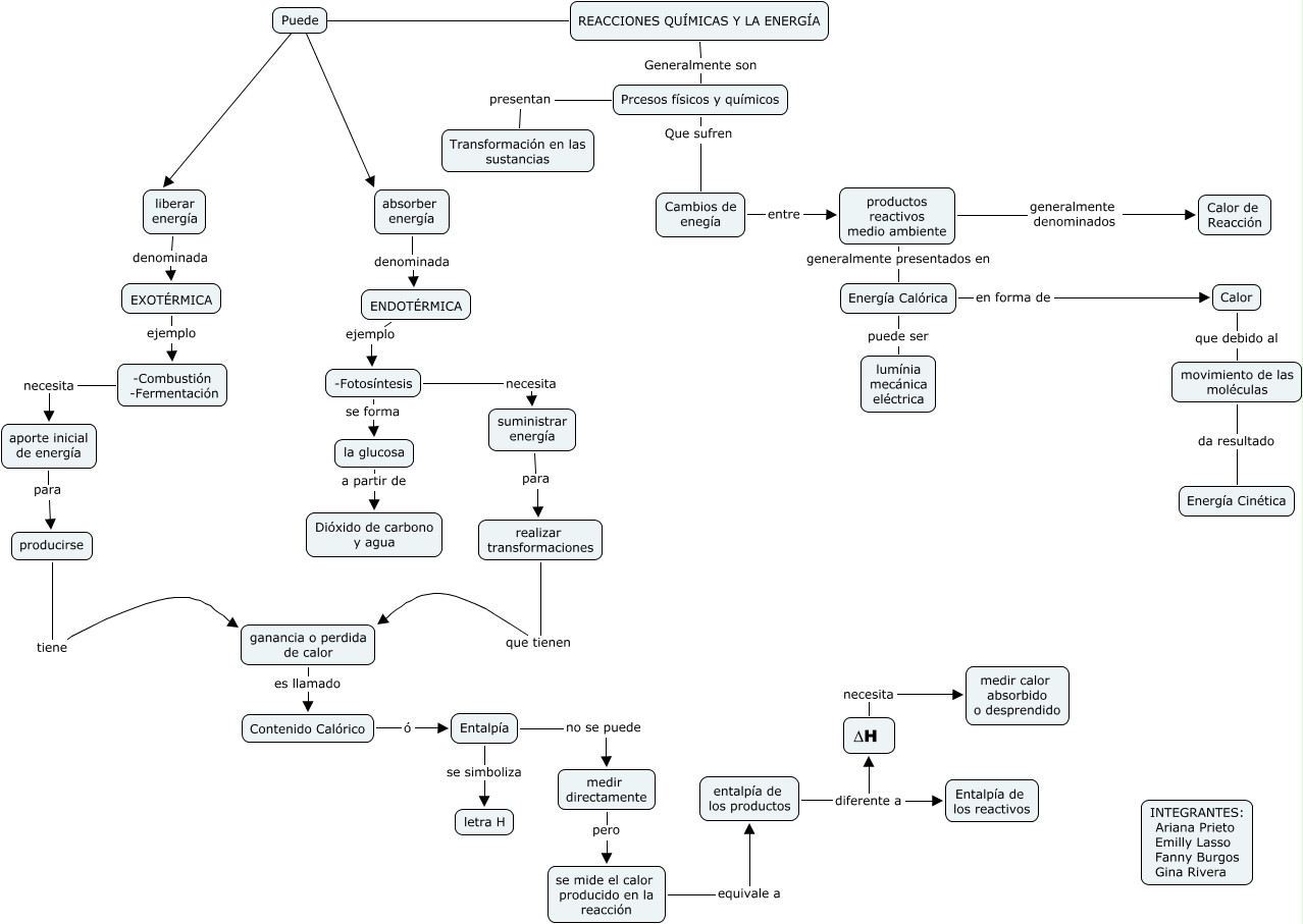
Este Cmap, tiene información relacionada con: REACCIONES QUIMICAS Y LA ENERGÍA, REACCIONES QUÍMICAS Y LA ENERGÍA ???? Puede, -Combustión -Fermentación necesita aporte inicial de energía, productos reactivos medio ambiente generalmente denominados Calor de Reacción, Prcesos físicos y químicos Que sufren Cambios de enegía, se mide el calor producido en la reacción equivale a entalpía de los productos, medir directamente pero se mide el calor producido en la reacción, productos reactivos medio ambiente generalmente presentados en Energía Calórica, -Fotosíntesis se forma la glucosa, Entalpía no se puede medir directamente, ENDOTÉRMICA ejemplo -Fotosíntesis, REACCIONES QUÍMICAS Y LA ENERGÍA Generalmente son Prcesos físicos y químicos, Calor que debido al movimiento de las moléculas, Cambios de enegía entre productos reactivos medio ambiente, entalpía de los productos diferente a ΔH, la glucosa a partir de Dióxido de carbono y agua, -Fotosíntesis necesita suministrar energía, Puede ???? absorber energía, Puede ???? liberar energía, ganancia o perdida de calor es llamado Contenido Calórico, suministrar energía para realizar transformaciones