WARNING:
JavaScript is turned OFF. None of the links on this concept map will
work until it is reactivated.
If you need help turning JavaScript On, click here.
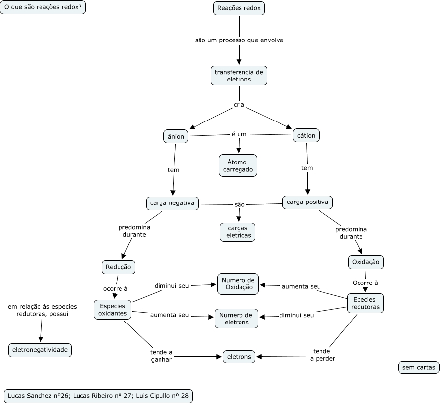
Esse mapa conceitual, produzido no IHMC CmapTools, tem a informação relacionada a: Redox 2ºC numeros 26, 27 e 28, Especies oxidantes aumenta seu Numero de eletrons, transferencia de eletrons cria ânion, carga positiva são cargas eletricas, Epecies redutoras aumenta seu Numero de Oxidação, carga negativa são cargas eletricas, Especies oxidantes em relação às especies redutoras, possui eletronegatividade, Redução ocorre à Especies oxidantes, Reações redox são um processo que envolve transferencia de eletrons, Especies oxidantes diminui seu Numero de Oxidação, Especies oxidantes tende a ganhar eletrons, carga negativa predomina durante Redução, ânion é um Átomo carregado, cátion é um Átomo carregado, transferencia de eletrons cria cátion, ânion tem carga negativa, Oxidação Ocorre à Epecies redutoras, Epecies redutoras diminui seu Numero de eletrons, Epecies redutoras tende a perder eletrons, cátion tem carga positiva, carga positiva predomina durante Oxidação