WARNING:
JavaScript is turned OFF. None of the links on this concept map will
work until it is reactivated.
If you need help turning JavaScript On, click here.
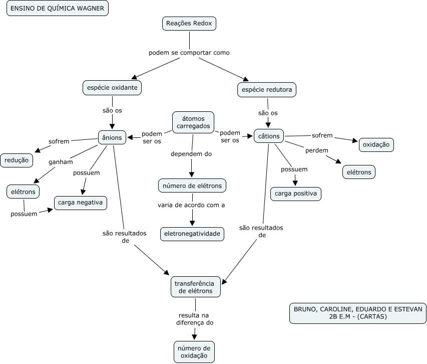
Esse mapa conceitual, produzido no IHMC CmapTools, tem a informação relacionada a: Reações Redox 2.B - 5 a 8, câtions possuem carga positiva, transferência de elétrons resulta na diferença do número de oxidação, átomos carregados podem ser os câtions, ânions possuem carga negativa, ânions são resultados de transferência de elétrons, ânions sofrem redução, átomos carregados podem ser os ânions, câtions sofrem oxidação, Reações Redox podem se comportar como espécie redutora, câtions perdem elétrons, ânions ganham elétrons, câtions são resultados de transferência de elétrons, número de elétrons varia de acordo com a eletronegatividade, espécie redutora são os câtions, espécie oxidante são os ânions, elétrons possuem carga negativa, átomos carregados dependem do número de elétrons, Reações Redox podem se comportar como espécie oxidante